Analog Devices / Maxim Integrated Kit d’évaluation TDFN MAX17227A
Le kit d’évaluation TDFN MAX17227A d'Analog Devices Inc. est conçu pour faciliter l’évaluation des dispositifs MAX17227A dans le boîtier TDFN. Le MAX17227A d'ADI est un convertisseur élévateur à nano puissance avec une limite du courant d’inductance de pointe de 2 A et dispose d’un véritable mode d’arrêt.Le kit d'évaluation TDFN MAX17227A d'ADI fonctionne sur une plage d’entrée de 400 mV à 5,5 V avec un démarrage standard de 0,88 V à une charge de 3 kΩ. Le kit d’évaluation comprend le MAX17227AATA+ installé et fournit des tensions de sortie configurables par résistance de 2,3 à 5,5 V.
Caractéristiques
- Évalue le MAX17227A dans un boîtier TDFN à 8 broches
- Plage d’entrées de 400 mV à 5,5 V
- Tension de sortie configurable de 2,3 à 5,5 V
- Courant de sortie jusqu’à 1 A
- Disposition éprouvée d’une PCB à 2 couches de cuivre de 1 oz
- Démontre une taille de solution compacte
- Totalement assemblé et testé
Équipement nécessaire
- Kit d’évaluation TDFN MAX17227A
- Alimentation CC de 3 A
- Charge électronique capable d’atteindre 1 A
- Voltmètre numérique (VMN)
Configuration du circuit imprimé
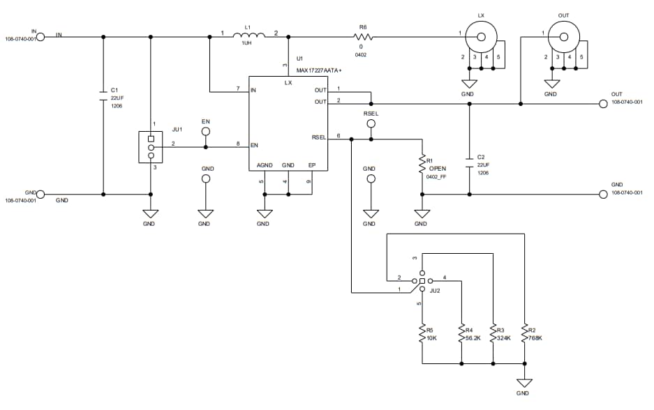
Schéma
Publié le: 2021-05-05
| Mis à jour le: 2023-04-13
