Diodes Incorporated Commutateur de charge contrôlé par taux de dérive AP22908
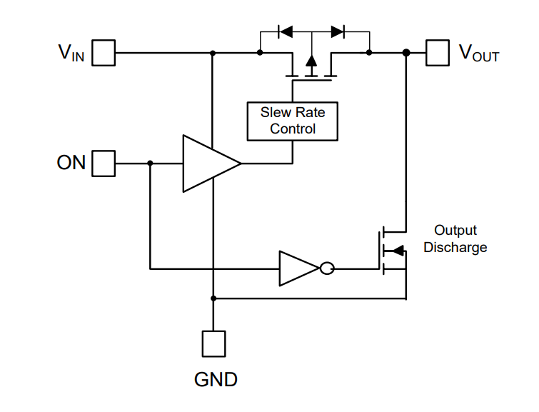
Le commutateur de charge contrôlé par vitesse de balayage AP22908 de Diodes Incorporated est un commutateur de puissance MOSFET à canal P unique conçu pour les applications de commutation de charge côté haut. Le MOSFET a un RDS(ON) standard faible de 28 mΩ à 3,6 V. Cela permet une capacité de traitement du courant de charge accrue avec une faible chute de tension directe. La vitesse de balayage à l’allumage du composant est contrôlée en interne pour éviter un courant d’appel. Le AP22908 est conçu pour fonctionner de 1,08 V à 3,6 V. Il est idéal pour les systèmes à 1,2 V, 1,8 V, 2,5 V, 3,3 V et 3,6 V. Le courant d'alimentation au repos standard est de 0,05 µA.Caractéristiques
- Large plage de tension d'entrée de 1,08 V à 3,6 V
- Faible résistance à l'état passant
- 69 mΩ standard à 1,2 V
- 41 mΩ standard à 1,8 V
- 33 mΩ standard à 2,5 V
- 28 mΩ standard à 3,6 V
- Capacité CC élevée jusqu’à 1,5 A
- Décharge rapide par résistance de décharge de sortie
- Courant de repos ultra-faible de 0,05 µA
- Broche de contrôle active haute, VIH minimum de 0,9 V sur ON
- Protection DES
- Modèle corps humain de 2 kV
- Modèle d'appareil chargé de 1 kV
- Boîtier
- X1-WLB0909-4 avec dos stratifié
- 0,87 mm x 0,87 mm, pas de bille de 0,5 mm
- SOT26 vert standard
- Finition sans plomb et conforme à la directive RoHS
- Dispositif « vert » sans halogène ni antimoine
Applications
- Appareils mobiles et smartphones
- Appareils multimédias portables
- Dispositifs portables
- Notebooks avancés, UMPC et MID
- Dispositifs médicaux portables
- GPS et équipement de navigation
- Instrumentation portable
Schéma fonctionnel
Publié le: 2020-06-16
| Mis à jour le: 2024-08-02
