Diodes Incorporated Commutateur mono-puce pour protection de ligne VBUS
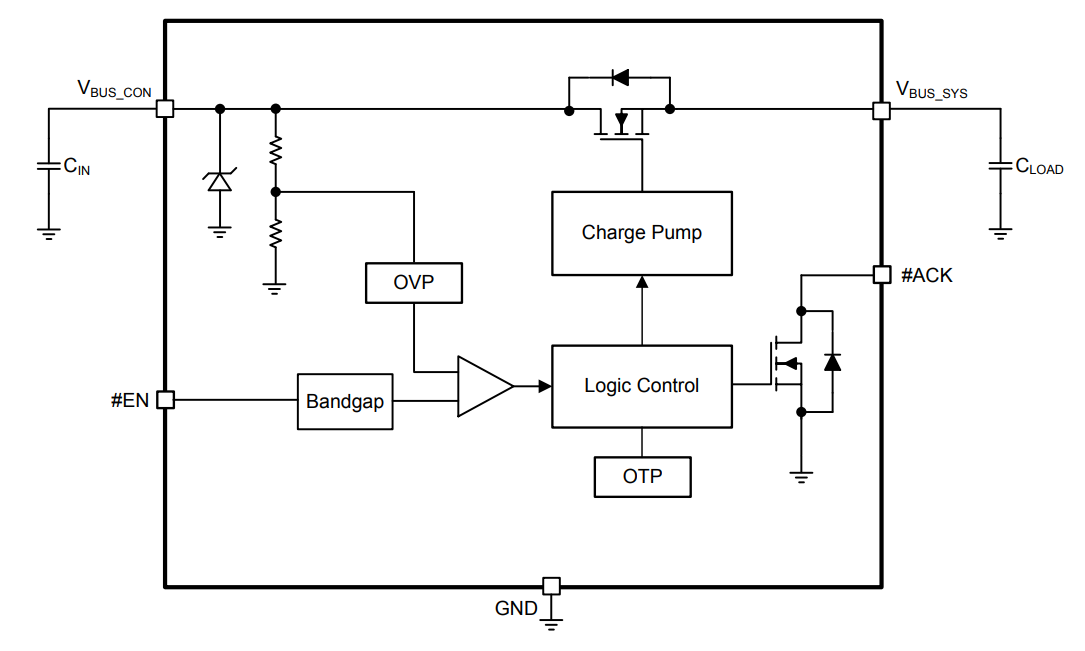
Le commutateur mono-puce AP22953 de Diodes Incorporated est conçu pour la protection de ligne VBUS de connecteur USB 2.0/3.0/Type-C. Le commutateur MOSFET bidirectionnel AP22953 fournit un flux de courant normal en mode charge et hôte tout en protégeant les circuits internes des conditions de surtension sur la broche VBUS_CON. Sur la broche VBUS_CON, le composant dispose d'une protection contre les surtensions jusqu'à 30 V. Une fois la broche n° EN abaissée, l'AP22953 compte 20 ms avant d'activer le MOSFET via un délai de démarrage progressif. La broche n° ACK indique que le MOSFET est complètement activé.L'interface d'application standard de commutateur mono-puce AP22953 de Diodes Inc. est la ligne VBUS dans les connecteurs USB. L'équipement final standard de l'AP22953 comprend les smartphones, les tablettes, les appareils portables et les systèmes de point de vente électronique (EPOS). L'AP22953 peut également être utilisé avec d'autres dispositifs qui utilisent une interface de rail d'alimentation 5 V.
La protection contre la surchauffe désactive le commutateur à 145 °C (standard). L'AP22953 est proposé dans le boîtier W-WLB2013-12 1,988 mm x 1,288 mm x 0,64 mm avec une face arrière stratifiée.
Caractéristiques
- Protection contre les surtensions
- IEC61000-4-5 >100V
- Commutateur MOSFET à canal N intégré 39 mΩ (standard)
- Protection contre les surtensions (OVP) à VBUS_CON jusqu'à 30 VCC
- Signal d'ctivation d'entrée et de sortie d'état intégrés
- Protection contre la surchauffe (OTP)
- Protection ESD
- Modèle du corps humain : > 4 kV
- Modèle d'appareil chargé >1 kV
- CEI 61000-4-2 décharge dans l'air >15 kV
- CEI61000-4-2 décharge de contact >15 kV
- Totalement sans plomb et conforme à la directive RoHS
- Composant « vert » sans halogène ni antimoine
Applications
- Smartphones
- Tablettes
- Appareils portables
- Systèmes de point de vente électronique (EPOS)
Ressources
Circuit d'application standard
Schéma fonctionnel
Affectations de broches
Publié le: 2021-07-09
| Mis à jour le: 2022-03-11
