Microchip Technology Modules d'alimentation MIC33M350 et MIC33M356
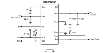
Les modules d'alimentation MIC33M350 et MIC33M356 de Microchip Technology sont des modules d'alimentation abaisseurs synchrones à courant continu 3 A, entrée basse tension et haut rendement. Les modules disposent d'une architecture de contrôle Constant-ON-Time (COT) avec HyperLight Load™ qui offre une efficacité très élevée à des charges légères tout en ayant une réponse transitoire ultra-rapide.La tension de sortie du MIC33M350 est définie par deux broches VSEL (Sélection de tension), jusqu'à neuf valeurs différentes. Cette méthode élimine le besoin d'un diviseur externe de résistance de retour et améliore la précision de réglage de la tension de sortie. Le brochage MIC33M350 est compatible avec la version de régulateur programmable I2C MIC33M356, ce qui permet de convertir facilement les applications. Une sortie Power Good à drain ouvert indique quand la tension de sortie est à moins de 9 % de la régulation et facilite un MCU ou une interface de séquençage d'alimentation. En cas d'arrêt (EN=GND), le MIC33M350 consomme généralement 1,5 µA, tandis que la sortie est déchargée via un pull-down de 10 Ω.
L'interface I2C MIC33M356 permet de programmer la tension entre sortie de 0,6 V et 1,28 V, avec une résolution de 5 mV (-HAYMP et -FAYMP), ou entre 0,6 V et 3,4 V, avec une résolution de 10 mV et 20 mV (-SAYMP). Deux options de tension par défaut différentes (0,9 V et 1,0 V) sont fournies afin que l'application puisse être démarrée avec un niveau de tension sûr, puis déplacée vers des modes hautes performances sous contrôle I2C.
La plage de tension d'entrée de 2,4 V à 5,5 V, les faibles courants d'arrêt et de veille rendent les modules d'alimentation Microchip MIC33M350 et MIC33M356 idéaux pour les applications alimentées par batterie Li-Ion à cellule unique. La capacité de cycle de service de 100 % offre un fonctionnement à faible chute de tension, étendant la plage de fonctionnement dans les systèmes portables.
Les modules d'alimentation sont disponibles dans un boîtier QFN à 24 fils de 3 mm x 4,5 mm x 1,8 mm à efficacité thermique, avec une plage de températures de jonction de fonctionnement de -40 °C à +125 °C.
Caractéristiques
- Tension d'entrée de 2,4 V à 5,5 V
- Courant de sortie de 3 A
- Rendement élevé (jusqu'à 95 %)
- Précision de la tension de sortie de ±1,5 % sur la plage de ligne/charge/température
- Prend en charge un démarrage sécurisé avec une sortie pré-polarisée
- Courant d'alimentation d'arrêt standard de 1,5 µA
- MIC33M350
- Sélection de la tension de strapping des broches :
- Broches à trois états (neuf combinaisons de tension)
- Tension de sortie : 0,6 V, 0,8 V, 0,9 V, 1,0 V, 1,2 V, 1,5 V, 1,8 V, 2,5 V ou 3,3 V
- Satisfait les tests de fiabilité automobile AEC-Q104
- Nombre de composants réduit (sans résistances de retour)
- Décharge de sortie lorsqu'elle est désactivée
- Contrôle à temps constant avec une fréquence de commutation élevée :
- 1,2 MHz standard à une tension de sortie de 1,0 V
- Vitesse de démarrage progressif de 0,8 ms/V
- Sélection de la tension de strapping des broches :
- Fonctionnement à faible chute de tension (cycle de service 100 %)
- Protection contre l'arrêt thermique à verrouillage
- Protection de limite de courant de verrouillage
- Sortie Power Good (PG) à drain ouvert
- Conforme à la norme EMI (interférences électromagnétiques rayonnées) de classe B CISPR32
- Boîtier QFN 3,0 mm × 4,5 mm × 1,8 mm, 24 broches
- MIC33M356
- Indication de défauts multiples via I2C
- I2C programmable :
- Tension de sortie de 0,6 V à 1,28 V à une résolution de 5 mV, ou de 0,6 V à 3,84 V, résolution de 10 et 20 mV
- Vitesse de balayage de 0,2 ms/V à 3,2 ms/V
- Temps actif (fréquence de commutation)
- Limite de courant côté haut de 3,5 A ou 5 A
- Délai d'activation de 0,2 ms à 3 ms
- Décharge de sortie lorsqu'elle est désactivée (EN = GND)
Applications
- Disques SSD (Solid State Drives)
- Tablettes, netbooks et ultrabooks
- Alimentation FPGA, DSP et ASIC basse tension
Ressources supplémentaires
Types de boîtiers
