Microchip Technology Microcontrôleurs PIC16(L)F178
Les microcontrôleurs (MCU) PIC16(L)F178 de Microchip Technology sont des MCU flash analogiques avancés 8 bits avec entrée d’horloge 32 MHz et cycle d’instruction 125 ns. Ces MCU fonctionnent en modes d’adressage direct, indirect et relatif avec deux registres de sélection de fichier (FSR) 16 bits complets. Les microcontrôleurs PIC16(L)F178 de Microchip Technology sont fournis avec une mémoire Flash pouvant atteindre 8 kW, 256 octets de mémoire EEPROM de données et jusqu’à 1024 octets de RAM. Ces MCU disposent d’un ADC, d’un CNA 8 bits, de quatre comparateurs haut débit et d’un maximum de trois amplificateurs opérationnels.Caractéristiques
- CPU RISC hautes performances
- Seulement 49 instructions
- Vitesse de fonctionnement
- Entrée d’horloge CC-32 MHz
- Cycle d'instruction CC-125 ns
- Capacité d'interruption avec enregistrement automatique du contexte
- Modes d'adressage direct, indirect et relatif
- Deux registres de sélection de fichiers (FSR) 16 bits complets
- Le FSR peut lire le programme et la mémoire de données
- Mémoire
- Mémoire Flash de programme jusqu'à 8 kW
- Auto-programmable sous contrôle logiciel
- Protection par code programmable
- Protection en écriture programmable
- EEPROM de données de 256 octets
- RAM jusqu’à 1024 octets
- Mémoire Flash de programme jusqu'à 8 kW
- Contrôleur PWM hautes performances
- Trois modules de contrôleur de mode de commutation programmable (PSMC)
- Période, cycle de service et phase 16 bits
- Résolution d'horloge de 16 ns
- Contrôle de bande morte avec compteur 8 bits
- Arrêt et redémarrage automatiques
- Effacement des bords avant et descendant
- Mode rafale
- Trois modules de contrôleur de mode de commutation programmable (PSMC)
- Périphérique analogique
- Convertisseur analogique-numérique (CAN)
- Convertisseur 12 bits entièrement différentiel
- Taux de conversion jusqu'à 75 kps/s
- 11 canaux asymétriques
- 5 canaux différentiels
- Sélection de référence positive et négative
- Convertisseur numérique-analogique (CNA) 8 bits
- Sortie disponible en externe
- Sélection de référence positive et négative
- Connexions internes aux comparateurs, amplificateurs opérationnels, référence de tension fixe (FVR) et ADC
- Quatre comparateurs haut débit
- Jusqu'à trois amplificateurs opérationnels
- Convertisseur analogique-numérique (CAN)
- Périphérique numérique
- Timer0
- Minuteur/compteur 8 bits avec minuteur 8 bits/prescaler programmable
- Timer1 amélioré :
- Minuteur/compteur 16 bits avec prescaler
- Timer2
- Minuteur/compteur 8 bits avec registre de période 8 bits, prescaler et postscaler
- Deux modules PWM de capture/comparaison (CCP)
- Timer0
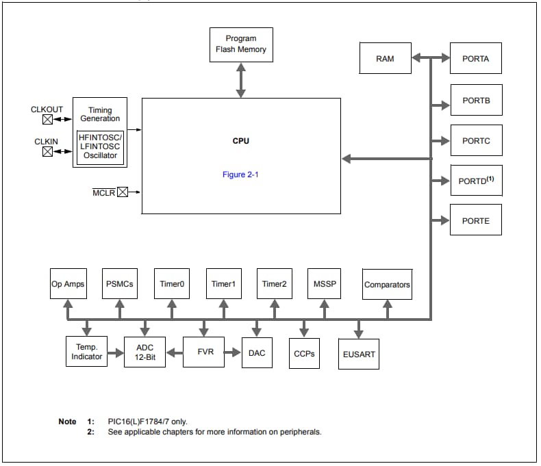
Schéma fonctionnel
Publié le: 2020-12-02
| Mis à jour le: 2024-08-13
