Nexperia Contrôleurs USB Type-C®/Alimentation PD NEX52041
Les contrôleurs USB Type-C® et d'alimentation (PD) NEX52041 de Nexperia sont des dispositifs hautement intégrés avec prise en charge de plusieurs protocoles de chargement rapides DP/DM conçus pour simplifier la mise en œuvre de ports USB-C dans une large gamme de dispositifs électroniques. Le NEX52041 de Nexperia prend en charge les rôles de source et de dissipateur, permettant une négociation d’alimentation flexible jusqu’à 100 W (20 V, 5 A) en conformité avec la caractéristique technique USB PD 3.0. Le NEX52041 comprend un microcontrôleur intégré avec micrologiciel qui gère la communication USB PD, la détection de câble et l'échange de rôles. Les contrôleurs incluent une protection intégrée VBUS et de ligne CC, une prise en charge des batteries déchargées et des règles d'alimentation programmables ce qui rend les composants adaptés à des applications telles que les stations d'accueil, les moniteurs et les adaptateurs secteur. Les dispositifs prennent également en charge des modes alternatifs tels que DisplayPort™ via USB-C, ce qui améliore la polyvalence des applications multimédia et de données. Avec un ensemble de taille compacte de 4,0 mm x 4,0 mm et de robustesse robuste, le NEX52041 simplifie l'intégration USB-C tout en assurant la conformité avec les normes USB.Caractéristiques
- Contrôleur USB Type-C PD
- Publicité de capacité de source programmable Type-C par défaut, 1,5 A, 3 A
- USB PD3.1 SPR avec PPS
- Alimentation électrique VCONN intégrée et commutateur
- Prise en charge de la communication SOP pour E-Marker
- Certificat USB-IF pour PD 3.1. (TID 12567)
- Prise en charge des protocoles de chargement mobile
- BC1.2 DCP et protocoles de chargement hérités
- Protocoles de chargement propriétaires
- Large plage d’exploitation de 3,3 V à 23 V
- Broches CC1 et CC2 avec tolérance de 25 V pour résister aux courts-circuits sur VBUS
- Huit broches GPIO programmables
- Interface I2C
- Commande intégrée de la grille du MOSFET N
- Compensation programmable de câble pour VBUS
- Décharge intégrée de VIN et VBUS (broches GPIO configurables pour actionner le MOSFET de décharge externe latérale)
- Prise en charge du mode faible puissance
- Communication multi-circuits intégrés pour la distribution d'énergie intelligente dans les applications multi-ports
- Protection contre les défauts et seuil programmables
- Protection contre la surtension (OVP) et protection contre la sous-tension (UVP)
- OVP pour les broches CC et les broches DP/DM
- Protection contre la surintensité (OCP) sur sortie VBUS programmable
- Protection contre la surchauffe (OTP)
- Microcontrôleur (MCU) Intégré avec 16 kB de MTP-ROM
- Options de boîtier, taille 4,0 mm x 4,0 mm x 0,75 mm
- Boîtier HWQFN16 quadruple plat très, très mince, en plastique, amélioré thermiquement, sans pattes, à 16 bornes, pas de 0,65 mm
- Boîtier en plastique HWQFN24, amélioré thermiquement, sans pattes, à 24 bornes, pas de 0,5 mm
- Plage de température de jonction de -40 °C à +125 °C
- Valeurs DES
- ±2 000 V Modèle de corps humain (HBM) selon ANSI/ESDA/JEDEC JS-001
- ±500 V Modèle de dispositif chargé (CDM) selon la caractéristique technique JEDEC JESD22-C101
Applications
- Adaptateurs d'alimentation
- Adaptateurs muraux
- Stockage d'énergie
Schéma du circuit d'application
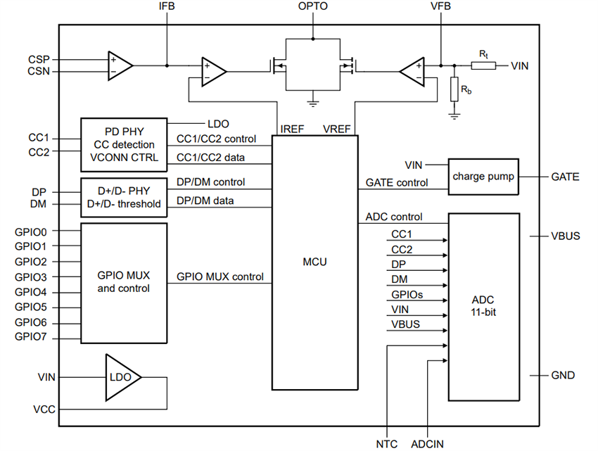
Schéma fonctionnel
Publié le: 2025-05-28
| Mis à jour le: 2025-06-05
