STMicroelectronics Pilote de grille à demi-pont STDRIVEG611
Le pilote de grille de demi-pont STDRIVEG611 de STMicroelectronics est un pilote de grille de demi-pont haute tension pour le GaN en mode d’amélioration de canal N. La section du pilote côté haut est conçue pour supporter un rail de tension allant jusqu’à 600 V et peut être alimentée facilement par la diode de bootstrap intégrée. La capacité de courant élevé, le retard de propagation court avec un excellent ajustement du retard et les LDO intégrées rendent le STDRIVEG611 optimisé pour la commande de GaN à haute vitesse.Le STDRIVEG611 de STMicroelectronics est doté des UVLO d’alimentation adaptés aux applications de commutation difficile, d’un verrouillage pour éviter les conditions de conduction croisée et d’un comparateur de surintensité avec SmartSD. La plage étendue des PINS d’entrée permet une interface facile avec les contrôleurs. Une broche en mode veille réduit la consommation d’énergie pendant les périodes d’inactivité ou le mode rafale. Le STDRIVEG611 fonctionne dans la plage de température industrielle de -40 °C à 125 °C. Le dispositif est disponible dans un boîtier compact QFN de 4 mm x 5 mm x 1 mm avec un pas de 0,5 mm.
Caractéristiques
- Rail haute tension jusqu'à 600 V
- Immunité transitoire dV/dt ±200 V/ns dans toute la plage de température
- Pilote avec chemin de dissipateur et de source séparé pour une modulation optimale
- Dissipateur de 2,4 A et 1,2 Ω
- Source de 1,0 A et 3,7 Ω
- Régulateurs linéaires haute et basse tension pour une tension de modulation de grille de 6 V
- Temps de démarrage haute tension de 5 µs et haute fréquence (> 1 MHz)
- 45 ns avec une correspondance de 10 ns et un pulse de sortie minimum de 15 ns
- Exploitation à commutation dure et diode d’amorçage interne
- Comparateur de détection de surintensité avec arrêt intelligent
- Fonction UVLO sur VCC, VHS et VLS
- Arrêt, mode veille, surchauffe avec broche de signalisation de défaut
- Source PGND séparée pour la commande de la source Kelvin et compatibilité du shunt de courant
- Entrées compatibles 3,3 V à 20 V avec hystérésis et pull-down
Applications
- Pilote de moteur pour appareils domestiques, pompes et compresseurs
- Automatisation d’usine, servo et moteurs industriels
- Vélos électriques et outils électriques
- Amplificateurs audio classe D
- Convertisseurs CC/CC et résonnant, PFC, chargeur de batterie et adaptateurs
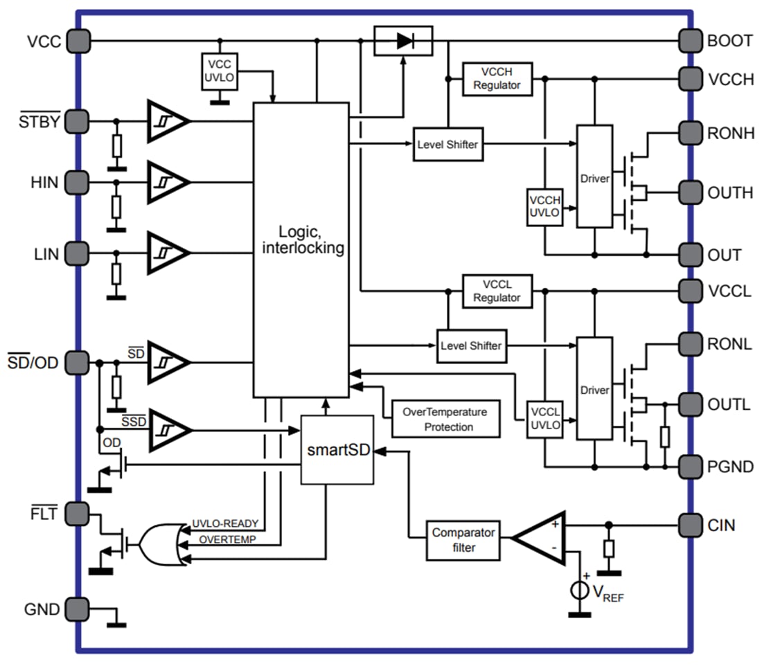
Schéma fonctionnel
Vidéos
Publié le: 2024-11-22
| Mis à jour le: 2026-02-20
