STMicroelectronics Convertisseur Buck synchrone programmable STPD01
Le convertisseur Buck synchrone programmable STPD01 de STMicroelectronics convient à la fourniture d'une alimentation dans les applications conformes aux spécifications d'alimentation USB. Ce composant dispose d'un redressement synchrone MOS de puissance interne, d'une compensation interne, d'une compensation de chute de câble et de deux fréquences de commutation programmables avec une atténuation d'horloge en option.Le convertisseur Buck STPD01 est protégé contre les surtensions, les surintensités et les surchauffes et le watchdog programmable intégré améliore la robustesse et la sécurité du système complet. Les différents niveaux de tension de sortie et de limitation de courant peuvent être réglés de manière dynamique via l'interface I2C. Ce convertisseur Buck synchrone programmable est idéalement utilisé dans les adaptateurs CA, les concentrateurs USB, les moniteurs PC, la télévision intelligente et la distribution d'alimentation par USB (USB-PD).Caractéristiques
- Redressement synchrone de puissance MOS interne
- Compensation interne
- Compensation de chute de câble
- Contrôlé par bus I2C
- Plage de tension d'entrée de 6 V à 26,4 V
- De 3 V à 20 V avec des paramètres de tension de sortie Vout de 20 mV (minimum)
- Contrôle de vitesse de balayage 30 mV/μs (maximum)
- De 0,1 A à 3 A avec paramètres Iout de 50 mA
- Fonction de décharge intégrée
- Deux fréquences de commutation programmables avec atténuation d'horloge en option
- Minuteur Watchdog défini par I2C
- Broche d'interruption configurable
- Démarrage progressif
- Protection :
- Protection contre les surtensions (OVP)
- Protection IPEAK
- Protection contre les surchauffes (OTP)
- Protection contre les courts-circuits (SCP)
- Verrouillage de sous-tension (UVL)
- Broche de mise sous tension
- Limite de courant constant programmable
- Disponible en boîtier QFN 3 mm x 4 mm 24L
Applications
- Adaptateurs CA
- Concentrateurs USB
- Écrans d'ordinateur
- Téléviseur connecté
- USB-PD
Schéma fonctionnel
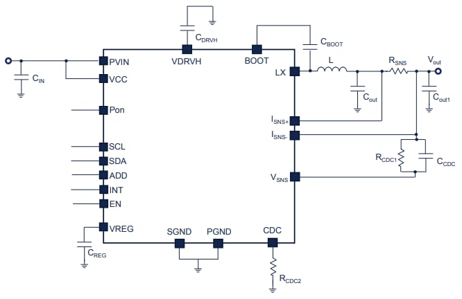
Schéma du circuit d’application
Vidéos
Publié le: 2021-01-07
| Mis à jour le: 2022-06-28
