Texas Instruments Module d'évaluation DLPLCR65FLQEVM
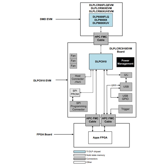
Le module d'évaluation DLPLCR65FLQEVM de Texas Instruments monte le DMD de type A 0,65 1080p DLP6500FLQ, incluant 1 920 x 1 080 micro-miroirs avec un pas de 7,56 µm. La combinaison du DLPLCR65FLQEVM et du DLPLCRC910EVM permet aux utilisateurs de contrôler des modèles 1 bit haute vitesse et avec une précision du pixel. Le module d'évaluation DLPLCR65FLQEVM de TI fournit de la flexibilité et une haute vitesse pour les applications avancées de définition et d'imagerie.Caractéristiques
- Prend en charge 400 nm à 700 nm avec des débits de modèles 1 bit jusqu'à 11 570 Hz
- Le DMD DLP6500FLQ dispose de 1 920 x 1 080 miroirs avec un pas de 7,56 µm
- Carte DMD avec des trous de montage pour un montage pratique
- Câble FMC HPC 30,5 cm (12 pouces) pour un positionnement flexible du DMD sur un banc d'essai
Composants matériels
Configuration du circuit imprimé
Publié le: 2023-08-02
| Mis à jour le: 2023-08-16
