Analog Devices Inc. Carte d'évaluation ADL8150-EVALZ
La carte d'évaluation ADL8150-EVALZ Analog Devices Inc. se compose d'une carte de circuit imprimé (PCB) à 4 couches fabriquée à partir de 10 mil (0,254 mm) d'épaisseur, Rogers 4350B et Isola370HR, revêtue de cuivre, formant une épaisseur nominale de 62 mils (1,5748 mm). Les ports RFIN et RFOUT de la carte ADL8150-EVALZ sont équipés de connecteurs coaxiaux femelles de 2,9 mm et les traces RFIN et RFOUT correspondantes ont une impédance caractéristique de 50 Ω.Caractéristiques
- Carte d'évaluation 4 couches, Rogers 4350B et Isola 370HR
- Connecteurs de lancement RF de 2,9 mm
- Chemin d'étalonnage traversant (désempli)
Équipement nécessaire
- Générateur de signal RF
- Analyseur de spectre RF
- Analyseur de réseau RF
- Alimentation 5 V, 200 mA
Vue avant et arrière
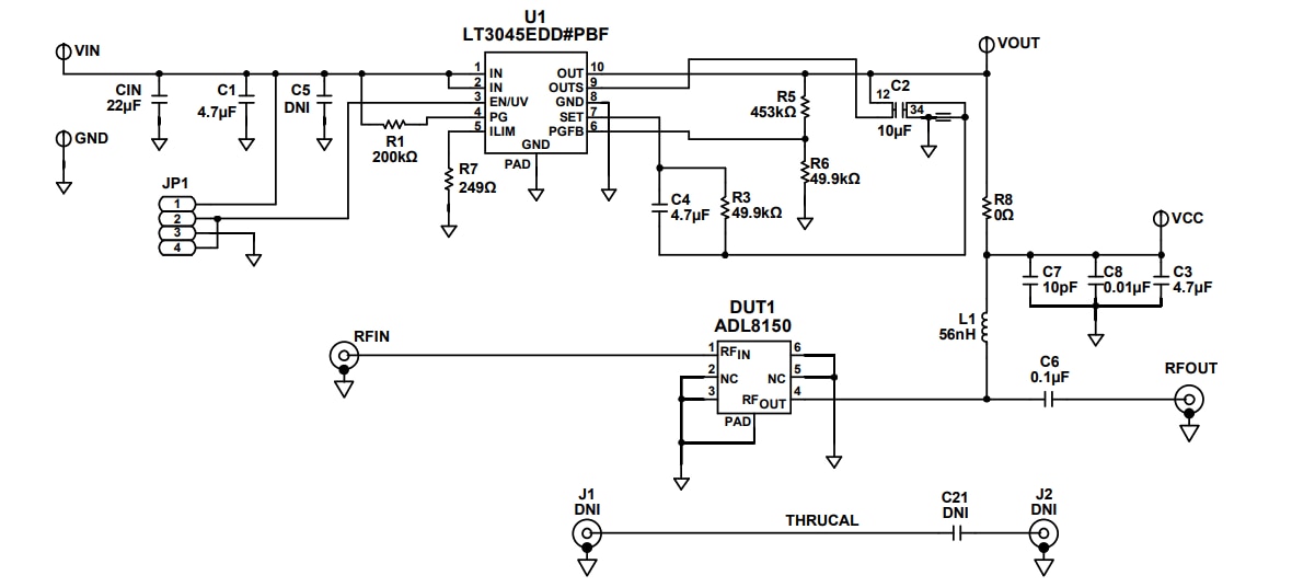
Schéma
Topologie
Publié le: 2021-03-08
| Mis à jour le: 2022-03-11
