Analog Devices Inc. Carte de démonstration DC3033A LT6110
La carte de démonstration DC3033A LT6110 d'Analog Devices dispose du CI compensateur de chute de câble/fil LT6110. Le LT6110 est une détection de courant côté haut de précision qui surveille le courant de charge via une résistance de détection et convertit la tension de détection en courant de dissipation ou de source.La carte de démonstration DC3033A LT6110 d'ADI est configurable par cavalier pour le LT6110 afin d'utiliser la résistance de détection interne, une résistance de détection externe de 25 mΩ ou une résistance de détection de trace PCB de 5,4 mΩ. La configuration par défaut sur la carte de démonstration LT6110 DC3033A est conçue pour que le LT6110 utilise la résistance de détection interne.
Caractéristiques techniques
- Plage d'alimentation de 2 V à 50 V
- Tension de décalage d'entrée de l'amplificateur 300 µV
- Courant d'alimentation 30 µA
- Bande passante du signal IOUT 180 kHz
Ressources supplémentaires
Configuration de démarrage rapide
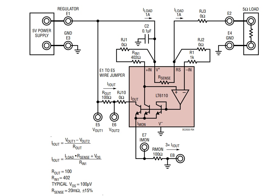
Circuit et équations de configuration rapide
Publié le: 2021-01-04
| Mis à jour le: 2022-03-11
