Analog Devices Inc. Kit d'évaluation EVAL-ADA4097-1
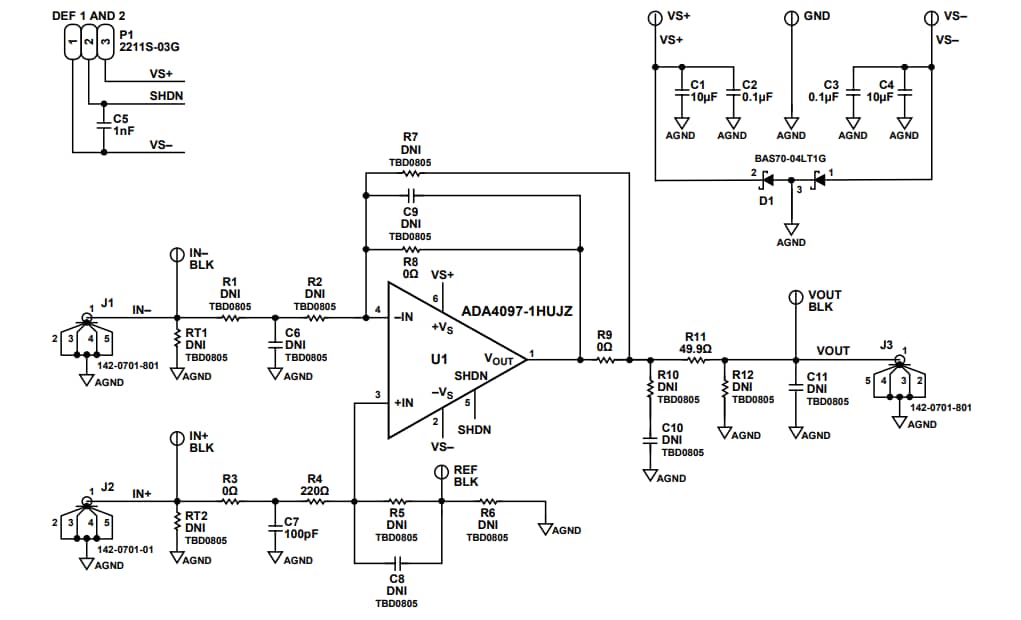
Le kit d'évaluation EVAL-ADA4097-1 d'Analog Devices Inc. est conçu pour évaluer le transistor à faible encombrement (TSOT) et 6 fils ADA4097-1, un amplificateur opérationnel de précision Over-the-Top™ robuste. Les amplis opérationnels ADA4097-1 fournissent des tensions de décalage <60 μV, des courants de polarisation en entrée (IB) <0,3 nA et peuvent fonctionner sur des alimentations simples ou à découpage allant de 3 V à 50 V. Le kit EVAL-ADA4097-1 est une carte préremplie utilisant un gain de configuration de 1.La conception du kit d'évaluation EVAL-ADA4097-1 d'ADI permet une utilisation simplifiée et efficace. Le kit dispose de connecteurs subminiatures montés en périphérie version A (SMA) sur les entrées et les sorties pour permettre une connexion efficace aux équipements de test ou à d'autres circuits. Les points de test en vrac sont également incorporés comme option alternative à utiliser pour les entrées et les sorties. Le plan de mise à la terre du kit optimisé, le placement des composants et l'alimentation permettent une flexibilité et des performances maximales du circuit.
Le kit d'évaluation EVAL-ADA4097-1 d'ADI combine une technologie de montage en surface (CMS) avec presque tous les composants de taille 0805 pour fournir une installation simplifiée et la possibilité de remplacer et de souder en cas de besoin, sauf pour les condensateurs de dérivation (C1 à C4) de taille fixe 0603. Le kit d'évaluation dispose également d'un pavé de résistance et de condensateurs non remplis qui offrent à l'utilisateur des options et de la flexibilité pour mettre en œuvre différents circuits et configurations d'application.
Caractéristiques
- Carte d'évaluation totalement équipée pour l'ADA4097-1
- Permet un prototypage efficace
- Configuration du circuit défini par l'utilisateur
- Connexion simplifiée aux équipements de test et autres circuits
Équipement nécessaire
- Alimentation CC à double sortie
- Générateur de signal à double canal
- Oscilloscope
- Câbles de prises banane vers préhenseurs
- Câbles BNC à SMA
Topologie
Schéma
