Analog Devices Inc. Carte d'évaluation EVAL-CN0509-EBZ
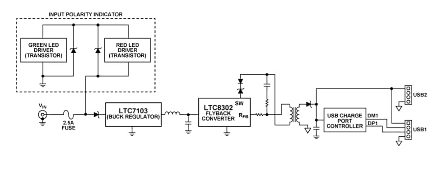
La carte d'évaluation EVAL-CN0509-EBZ d'Analog Devices Inc. offre une large plage d'entrée de 5 V à 100 V avec un chargeur USB capable de fournir jusqu'à 2 A à 5 V à partir d'une large gamme de sources CC. La carte d'évaluation EVAL-CN0509-EBZ utilise la combinaison d'un convertisseur buck LTC7103 à large entrée et d'un convertisseur flyback isolé LT8302. Le circuit accepte une tension CC de 5 V à 100 V et produit une alimentation isolée de 5 V via un connecteur USB standard. Le circuit survivra à une connexion inverse jusqu'à 100 V vers une source d'alimentation avec une LED verte indiquant une polarité d'entrée correcte et une LED rouge indiquant le contraire.Caractéristiques
- Chargeur USB avec large plage de tension d'entrée CC (5 V à 100 V)
- Protection contre l'inversion de polarité
- Capacité de charge à double port avec un port de charge dédié (DCP)
Équipement nécessaire
- Alimentation CC (toute tension, 5 V à 100 V)
- Carte d'évaluation EVAL-CN0509-EBZ
- Testeur multimètre USB ET910 Klein Tools® (ou équivalent)
- Câble microUSB vers USB de type A
- Appareil avec capacité de charge USB (téléphone cellulaire, tablette ou bloc d'alimentation portable) et câble de chargement USB pour l'appareil
Ressources supplémentaires
Topologie
Schéma
Publié le: 2021-06-28
| Mis à jour le: 2022-03-11
