Analog Devices Inc. Contrôleur abaisseur synchrone LTC7819

Le contrôleur abaisseur synchrone LTC7819 d'Analog Devices Inc. est un contrôleur régulateur de commutation CC-CC synchrone triple abaisseur à hautes performances qui pilote tous les étages MOSFET de puissance à canal N. Le LTC7819 dispose d'une architecture en mode courant à fréquence constante permettant une fréquence de commutation verrouillable en phase jusqu'à 3 MHz. Le composant dispose d'une large plage d'alimentation d'entrée de fonctionnement de 4,5 V à 40 V. Les trois étages de sortie du contrôleur fonctionnant hors phase minimisent la perte de puissance et le bruit d'alimentation.

Le très faible courant de repos à vide du contrôleur LTC7819 d'ADI étend la durée de fonctionnement dans les systèmes alimentés par batterie. La compensation OPTI-LOOP utilise la réponse transitoire pour optimiser une large plage de valeurs de capacité de sortie et d'ESR. Le LTC7819 fournit une référence de précision de 0,8 V et des indicateurs de sortie Power Good. La broche MODE sélectionne le fonctionnement en mode rafale (Burst Mode), le mode saut d'impulsion ou le mode courant d'inductance continue à faible charge.

De plus, le LTC7819 dispose d'un fonctionnement à spectre étalé qui réduit considérablement le bruit de crête rayonné et conduit sur les alimentations d'entrée et de sortie. Cela permet une conformité plus facile avec les normes EMI (interférences électromagnétiques).

Caractéristiques

  • Contrôleurs synchrones Buck triples
  • Large plage de tension d'entrée de 4,5 V à 40 V
  • Large plage de tension de sortie de 0,8 V à 99 % VIN
  • IQ de fonctionnement faible de 14 μA (14 V à 3,3 V, canal 1 On)
  • Fonctionnement à spectre étendu
  • Détection de courant RSENSE ou DCR
  • Pompe de charge d'alimentation d'amorçage intégrée (canal 1)
  • Capacité de rapport cyclique PassThru™/100 % (canal 1), rapport cyclique 99 % (canaux 2 et 3)
  • Fréquence fixe programmable (100 kHz à 3 MHz)
  • Fréquence de verrouillage de phase (100 kHz à 3 MHz)
  • Fonctionnement en Burst Mode®, saut d'impulsion ou faible ondulation à faible charge, sélectionnable en continu
  • IQ d'arrêt faible 1,5 μA
  • Petit boîtier QFN de 6 mm × 6 mm à 40 fils
  • Homologué AEC-Q100 pour les applications automobiles

Applications

  • Automobile et transport
  • Applications industrielles
  • Militaire / avionique

Application standard

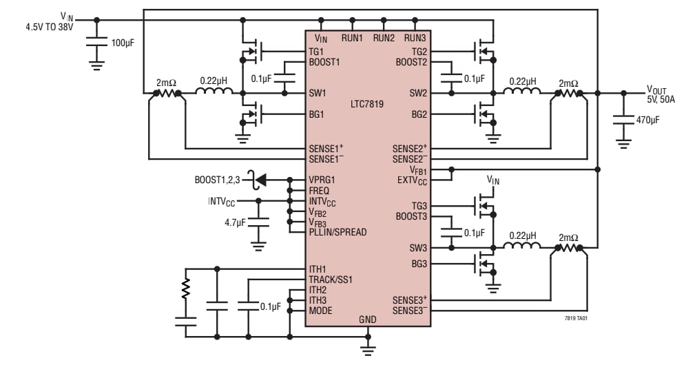
Schéma du circuit d'application - Analog Devices Inc. Contrôleur abaisseur synchrone LTC7819
Publié le: 2022-01-13 | Mis à jour le: 2022-03-31