Analog Devices Inc. Contrôleurs Boost/Flyback multiphasés MAX15159
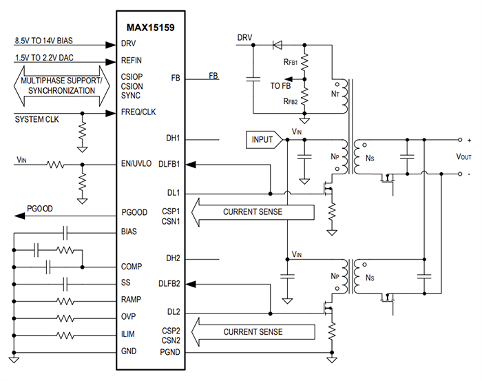
Les contrôleurs Boost/Flyback multiphasés MAX15159 Analog Devices sont des composants haute tension avec une capacité améliorée de pilote de grille MOSFET côté bas prenant en charge les fréquences de commutation de 120 kHz à 1 MHz. Le MAX15159 prend en charge les configurations Boost/Flyback monophasées ou biphasées. Deux composants peuvent être empilés pour un fonctionnement triphasé ou quadriphasé. La tension de sortie peut être définie de manière dynamique via une entrée de référence (REFIN) de 1,5 V à 2,2 V pour une prise en charge de la conception modulaire. La fréquence de commutation est contrôlée par une résistance externe réglant l’oscillateur interne ou en synchronisant le régulateur avec une horloge externe.Caractéristiques
- Large plage de fonctionnement
- Plage de tension d’entrée de 8 V à 120 V pour les configurations Boost et Flyback, plage de tension d’entrée de -8 V à -120 V pour inverser les configurations Buck-Boost
- Fonctionnement monophasé/biphasé/triphasé
- Plage de fréquence de commutation de 120 kHz à 1 MHz
- Plage de température : -40 °C à +125 °C
- Une protection robuste contre les défaillances améliore la fiabilité
- Verrouillage de sous-tension d’entrée réglable (UVLO)
- Limite de courant de crête réglable cycle par cycle et protection rapide contre les surintensités (OCP)
- Arrêt thermique
- L’intégration réduit l’empreinte de conception
- Échantillon et maintien de la rétroaction pour prendre en charge la rétroaction non-opto dans un convertisseur Flyback isolé
- Pilote MOSFET côté bas intégré
- Synchronisation multiphase et fonctionnement entrelacé
- Contrôle actif de l'équilibre du courant de phase
Applications
- Télécommunications
- Industrie
- Flyback multiphasé
- Dispositifs alimentés par IEEE802.3bt
Schéma d’application simplifié
Publié le: 2024-02-27
| Mis à jour le: 2024-03-12
