Analog Devices Inc. Contrôleurs MLI MAX15005DAUE/V+
Les contrôleurs MLI MAX15005DAUE/V+ Analog Devices fonctionnent sur une plage de tension d'entrée automobile de 4,5 V à 40 V (perte de charge). La tension d'entrée peut descendre en dessous de 4,5 V après le démarrage si IN amorcée est à une tension de sortie amplifiée. Les contrôleurs intègrent les éléments nécessaires à la mise en œuvre d'alimentations électriques isolées / non isolées à fréquence fixe. Les convertisseurs Boost, Flyback, directs et SEPIC à usage général sont conçus autour du MAX15004/MAX15005.Caractéristiques
- La large plage de tension d'alimentation de 4,5 V à 40 V répond aux exigences de fonctionnement de l'alimentation automobile, y compris les conditions de « Cold Crank » (peut fonctionner à une tension inférieure après le démarrage si l'entrée est amorcée à une sortie amplifiée).
- L'architecture de contrôle offre une excellente performance tout en simplifiant la conception
- Contrôle du mode courant
- Tension de seuil de limitation de courant précise à 5 %, 300 mV
- Compensation de pente programmable
- Rapport cyclique maximum de 50 % (MAX15004) ou réglable (MAX15005)
- Boîtier TSSOP-16
- La précision et le réglage de la fréquence de commutation et de la synchronisation permettent d'éviter les interférences avec les bandes radio sensibles.
- Fréquence de commutation réglable de 15 kHz à 500 kHz (1 MHz pour MAX15005A/B/C/D)
- Fréquence de commutation précise à 4 % programmable RC
- Synchronisation de fréquence externe
- Capacité de protection intégrée pour une fiabilité améliorée du système
- Protection de limitation de courant cycle par cycle et mode « hoquet »
- Surtension et protection contre l'arrêt thermique
- Plage de température automobile de -40 °C à +125 °C
- Homologué AEC-Q100
Applications
- Automobile
- Alimentations électriques pour afficheurs fluorescents sous vide (VFD)
- Convertisseurs amplificateurs, SEPIC non isolés, flyback isolés
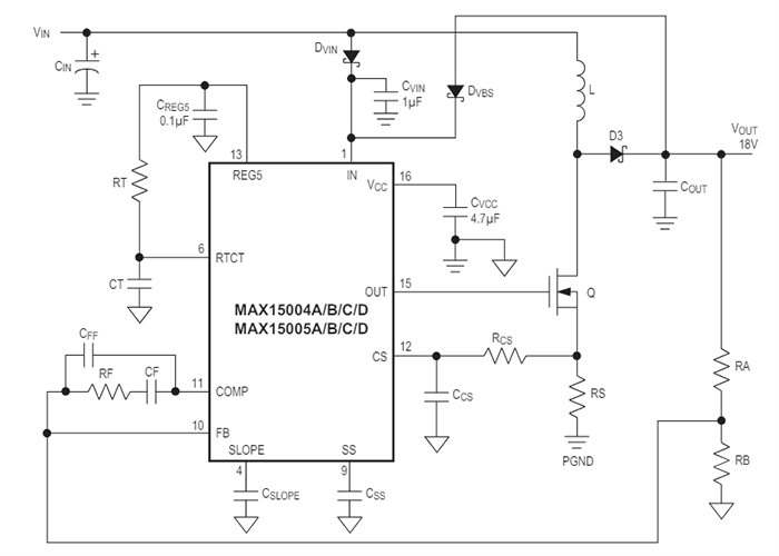
Schéma fonctionnel
Schéma d'application
Publié le: 2020-08-06
| Mis à jour le: 2024-06-13
