Analog Devices / Maxim Integrated MAX17250 DC-DC Boost Converter
Analog Devices MAX17250 DC-DC Boost Converter is a high-efficiency, low quiescent current, synchronous boost (step-up) converter with True Shutdown™, programmable input current limit, and short-circuit protection. The MAX17250 has a wide input voltage range of 2.7V to 18V and generates an output voltage of 3V to 18V. The Analog Devices MAX17250 has a maximum on-time of 800ns and implements three modes of operation. The first mode of operation is a soft-start mode at power-up. The second mode of operation is normal operation. It utilizes a fixed on-time/minimum off-time Pulse Frequency Modulation (PFM) architecture that uses only 60μA (typ.) quiescent current due to the converter switching when needed. The last mode is True Shutdown, where the output is completely disconnected from the input, and the battery drain is minimized to 0.1µA (typ.) shutdown current.Features
- Input voltage range of 2.7V to 18V
- 1 or 2 cell Li-ion batteries
- Output voltage range of 3V to 18V, > VIN
- Integrated power FETs
- Selectable input peak current limit (ISET)
- 3.5A, 2.7A, or 1.85A
- 93% efficiency
- Low power
- 0.1µA True Shutdown current
- 60µA quiescent current
- Protection
- True Shutdown prevents current flowing between input and output
- Soft-start inrush protection
- Short-circuit protection
- Overtemperature protection
- -40°C to +125°C operation
Applications
- Digital cameras
- Battery-powered Internet of Things (IoT) device
- 1 or 2 cell Li-ion battery applications
- Display supply
- Buzzer/alarm driver
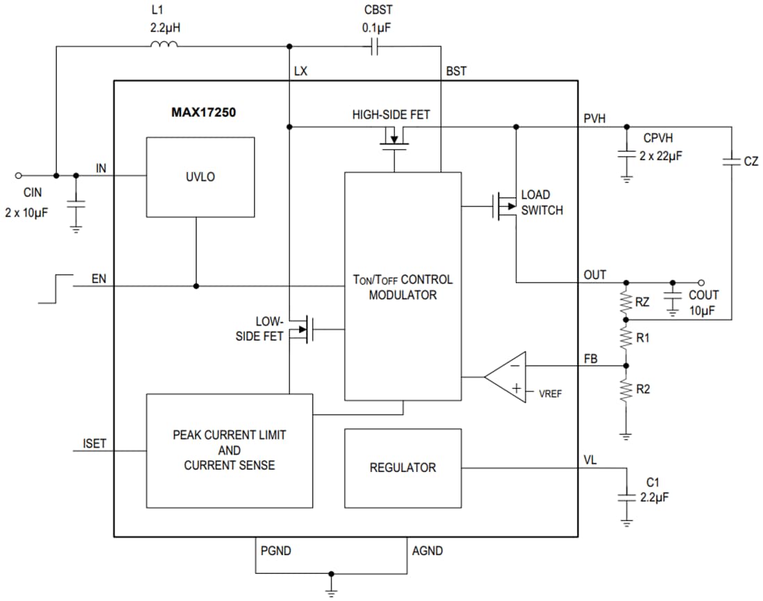
Functional Diagram
Publié le: 2018-10-04
| Mis à jour le: 2023-04-24
