Analog Devices / Maxim Integrated Convertisseur CC-CC abaisseur MAX17643

Le convertisseur CC-CC abaisseur MAX17643 d'Analog Devices Inc. est un convertisseur CC-CC abaisseur synchrone Himalaya à haut rendement et haute tension avec des MOSFET intégrés fonctionnant sur une entrée de 4,5 V à 60 V. Le MAX17643 fournit jusqu’à 2 A et génère des tensions de sortie de 0,9 V à (0,9 x VIN)V. La tension de rétroaction (FB) est précise à ± 1,4 % de -40 à +125 °C. Le dispositif offre une compensation intégrée dans toute la plage de tensions de sortie, ce qui élimine le besoin de composants externes.

Le convertisseur CC-CC abaisseur MAX17643 d'Analog Devices dispose d’une architecture de contrôle en mode courant de crête et fonctionne en mode MLI (modulation de largeur d’impulsion) forcé à fréquence fixe. Les paramètres de limite de courant du MAX17643 permettent aux convertisseurs d’alimenter des pics de courant de charge jusqu’à 2 A. Ces caractéristiques permettent au MAX17643 de prendre en charge des applications à charge pulsée, telles que les modules de communication avec une chute de tension de sortie minimale.

Le MAX17643 d'ADI atteint un faible temps d’activation en fournissant des fréquences de commutation élevées et une solution de taille réduite dans un boîtier TDFN à 12 broches (3 mm x 3 mm).

Caractéristiques

  • Réduit les composants externes et le coût total
    • Sans fonctionnement Schottky synchrone
    • Compensation interne pour toute tension de sortie
    • Condensateurs tout céramique, encombrement compact
  • Réduit le nombre de régulateurs CC-CC en stock
    • Large entrée de 4,5 à 60 V
    • Sortie réglable de 0,9 V à (0,9 × VIN)
    • Courant de charge de crête jusqu’à 2 A
    • Fréquence de commutation réglable de 400 kHz à 2,2 MHz avec synchronisation externe
  • Réduit la dissipation d’énergie
    • Rendement maximal de 91,6 %
    • LDO d’amorçage auxiliaire pour un meilleur rendement.
    • Courant d’arrêt de 4,65 µA
  • Fonctionnement fiable dans les environnements industriels hostiles
    • Protection contre la surcharge en mode de ratés
    • Démarrage progressif réglable
    • Surveillance de la tension de sortie intégrée avec RESET
    • Seuil EN/UVLO programmable
    • Démarrage monotone en charge prépolarisée
    • Protection contre les surchauffes
    • Large plage de températures de fonctionnement ambiantes industrielles de -40 à +125 °C / plage de températures de jonction de -40 à +150 °C
    • Conforme à la norme CISPR32 (EN55032), classe B, relative aux émissions conduites et rayonnées

Applications

  • Alimentations de contrôle industriel
  • Point de charge à usage général
  • Régulation de l’alimentation distribuée
  • Alimentations de la station de base
  • Régulation de transformateurs muraux
  • Systèmes monocarte, haute tension
  • Applications à charge pulsée
  • Modules de communication

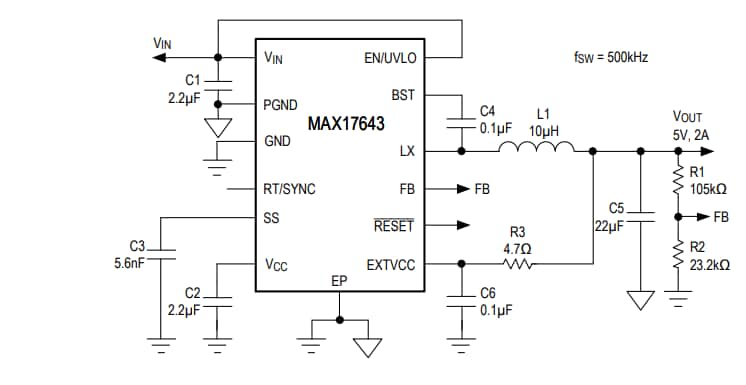
Circuit d'application standard

Schéma du circuit d'application - Analog Devices / Maxim Integrated Convertisseur CC-CC abaisseur MAX17643
Publié le: 2021-02-22 | Mis à jour le: 2023-04-14