Analog Devices / Maxim Integrated Convertisseurs Buck MAX20404/MAX20405/MAX20406
Les convertisseurs Buck synchrones automobiles MAX20404 / MAX20405 / MAX20406 d'Analog Devices offrent une taille minuscule avec des commutateurs côté haut et côté bas intégrés. La série fournit jusqu’à 6 A avec une large plage de tensions d’entrée allant de 3 à 36 V. Il est possible de contrôler la qualité de la tension en observant le signal PGOOD. Les modules fonctionnent en mode de perte de niveau en s'exécutant avec un rapport cyclique de 99 %. Le dispositif convient par conséquent aux applications automobiles et industrielles. Les convertisseurs Buck synchrones automobiles MAX20404 / MAX20405 / MAX20406 d'Analog Devices prennent en charge des tensions de sortie programmables ou fixes de 5 V et 3,3 V. Le dispositif est doté d’une fréquence fixe interne de 2,1 MHz (ou 400 kHz ou 3 MHz), ce qui permet d’utiliser de petits composants externes, de réduire l’ondulation de sortie et de garantir l’absence d’interférences AM. Le convertisseur passe automatiquement en mode saut à des charges légères avec un courant de repos ultra-faible de 10 μA à vide.La série MAX204xx offre une compatibilité broche à broche de 4 à 10 A dans une configuration monophasée et jusqu’à 20 A dans une configuration biphasée. De plus, le MAX20405 est optimisé pour un fonctionnement biphasé avec une très haute précision de partage de courant. Le dispositif est disponible avec une modulation de fréquence à spectre étalé conçue pour minimiser les émissions de rayonnement électromagnétique dues à la fréquence de modulation.
Caractéristiques
- Fonctions multiples pour une petite taille
- Plage de fonctionnement VIN de 3 à 36 V
- Courant de repos 10 μA en mode saut
- Convertisseur CC-CC synchrone avec FET intégrés
- Options de fréquence fixe 400 ; 2,1 et 3 MHz
- Démarrage progressif interne fixe de 2,5 ms
- Sortie programmable de 0,8 à 10 V, ou options de sortie fixe de 3,3 et 5,0 V disponibles.
- 3.5mm x 3.75mm 17-Pin FC2QFN
- Le boîtier symétrique offre des performances supérieures en matière d’EMI.
- Capacité biphasée
- Peut être utilisé dans la configuration biphasée pour les conceptions de haute puissance
- Partage dynamique du courant via la broche VEA partagée
- Capacité de fonctionnement à faible IQ en biphasé
- Haute précision
- Précision de tension de sortie de ±1 % en mode FPWM à vide
- Contrôle précis de la tension de sortie avec PGOOD
- Robuste pour l’environnement automobile
- Fonctionnement en mode PWM (Modulation de largeur d’impulsion) forcé et mode saut
- Fonctionnement du rapport cyclique à 99 % avec une faible perte de niveau
- Protection contre les surchauffes et les courts-circuits
- Plage de température de fonctionnement : -40 °C à +125 °C
- Tolérance aux pertes de charge : 42 V
- Homologué AEC-Q100
Applications
- Automobile
- Systèmes d’infodivertissement
- ADAS et autres applications de sécurité critiques
- Industriel
- Convertisseurs CC-CC haute tension
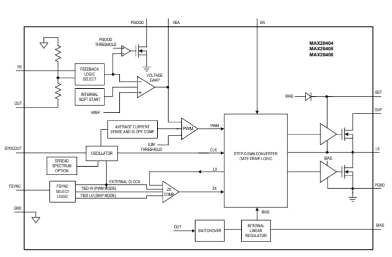
Schéma fonctionnel
Publié le: 2021-08-11
| Mis à jour le: 2023-04-18
