Analog Devices Inc. Pilotes LED à 4 canaux MAX25024
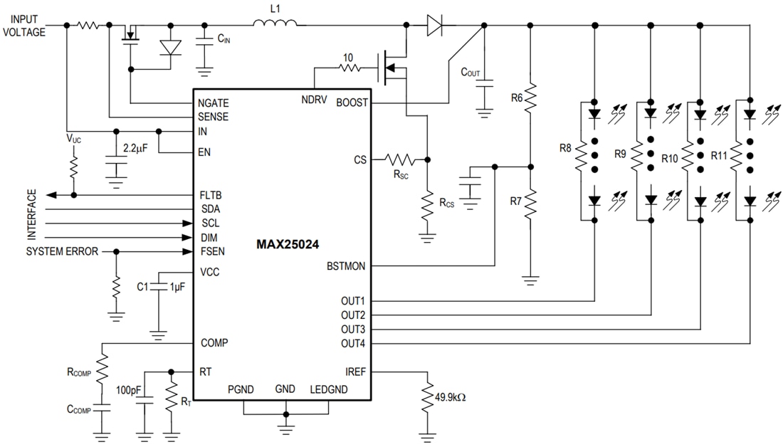
Les pilotes LED à 4 canaux MAX25024 d'Analog Devices sont un CI pilote de rétroéclairage à 4 canaux avec un contrôleur élévateur pour les afficheurs automobiles. Les sorties de courant intégrées peuvent dissiper un courant LED dont chacune peut atteindre 150 mA. Le composant accepte une large plage de tension d'entrée de 2,5 V à 36 V et supporte les événements de perte de charge automobile. Le contrôleur interne CC-CC à commutation en mode courant prend en charge les topologies Boost ou SEPIC et fonctionne dans la plage de fréquences de 400 kHz à 2,2 MHz. Le MAX25024 d'Analog Devices comprend un spectre étalé intégré qui aide à réduire les EMI. Un schéma de contrôle adaptatif de la tension de sortie minimise la dissipation de puissance sur les chemins des puits de courant des DEL.Le contrôle est inclus pour un commutateur série nMOSFET externe afin de réduire le courant de repos lorsque le rétroéclairage est éteint et de déconnecter le convertisseur élévateur en cas de défaut. Les composant dispose d’une gradation de l’intensité lumineuse par modulation de largeur d’impulsion (MLI) contrôlée par I2C et d’une gradation de l’intensité lumineuse hybride. Dans les deux cas, la largeur d'impulsion minimale est de 500 ns. La graduation à décalage de phase des chaînes est incorporée pour les EMI plus faibles. Des informations de diagnostic complètes sont disponibles via l'interface I2C pour faciliter l'intégration dans les systèmes nécessitant une conformité ASIL B. Le MAX25024 est disponible en boîtier TQFN à 24 broches ou TQFN à flancs mouillables (SWTQFN) à 24 broches et fonctionne dans une plage de température allant de -40 °C à +125 °C.
Caractéristiques
- Fonctionnement sur une large plage de tensions
- Fonctionne jusqu’à une alimentation de 2,5 V après le démarrage
- Résiste aux pertes de charge jusqu’à 40 V
- Intégration élevée
- Une solution complète à 4 canaux dotée d’un contrôleur Boost
- Contrôle par I2C pour un nombre minimal de composants
- Solide et faible EMI
- Oscillateur à spectre étendu
- Déphasage
- Plage de fréquences de commutation de 400 kHz à 2,2 MHz
- Commutateur de protection d’entrée nMOS
- Caractéristiques multiples pour les systèmes ASIL B
- Mesure du courant des LED
- Mesure du courant d'entrée Boost
- Mesure de la tension de sortie Boost
- Détection et protection par LED des ouvertures et des courts-circuits
- Sous-tension et surtension de sortie Boost
- Le schéma polyvalent de gradation de l'intensité lumineuse permet une gradation de l'intensité lumineuse hybride ou MLI (modulation de largeur d’impulsion) uniquement à l'aide d'une entrée DIM ou I2C.
- Rapport de gradation > 10,000:1 à l’aide d’une gradation de l’intensité lumineuse hybride
- Rapport de gradation de 10,000:1 à 200 Hz à l'aide d'une gradation MLI
- Boîtiers TQFN et SWTQFN compacts à 24 broches (4 mm x 4 mm)
Applications
- Écrans d’information centraux
- Écrans d’infodivertissement
- Groupes d’instruments
Schéma d'applications standard
