Analog Devices Inc. Régulateurs linéaires LDO automobiles MAX25301A/B
Les régulateurs linéaires LDO automobiles MAX25301A/B d’Analog Devices Inc. fournissent jusqu’à 1 A de courant de sortie avec seulement 7 µVRMS de bruit de sortie de 10 Hz à 100 kHz. Les régulateurs maintiennent une précision de sortie de ±1 % sur une large plage de tension d’entrée. Les régulateurs linéaires LDO ne nécessitent que 100 mV de marge entrée-sortie à pleine charge. Le courant d’alimentation de fonctionnement à vide de 1 200 µA est indépendant de la tension de relâchement.Caractéristiques
- Plage de tension d’entrée de 1,7 V à 5,5 V
- Tension de sortie programmable de 0,6 V à 5,3 V
- Bruit de sortie de 7 µVRMS, de 10 Hz à 100 kHz
- Courant d’alimentation d’exploitation de 1 200 µA
- PSRR de 70 dB à 10 kHz
- Courant de sortie maximal de 1 A
- Précision CC de ±1 % sur charge, ligne et température
- Perte de niveau maximale de 100 mV à une charge de 1 A
- Courant d’alimentation d’arrêt <1 µA
- Stable avec une capacité de sortie de 4 µF (minimum)
- Démarrage progressif programmable
- Protection contre les surintensités et les surchauffes
- Protection de courant inverse de sortie à entrée
- Sortie Alimentation-OK
- Boîtier TDFN à 10 broches de 3 mm x 3 mm
- Homologué AEC-Q100
- Plage de température de fonctionnement de -40 °C à +125 °C
Applications
- Électronique automobile
- Systèmes audio
- Systèmes d'acquisition de données à haute résolution
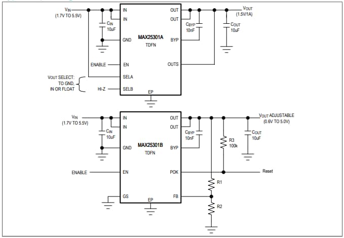
Circuits de fonctionnement standard
Publié le: 2020-12-23
| Mis à jour le: 2024-08-07
