Analog Devices / Maxim Integrated Convertisseur Buck à nano puissance MAX38650
Le convertisseur Buck nano puissance MAX38650 d'Analog Devices Inc. fournit un courant de repos ultra-faible de 390 nA et fonctionne à partir d’une tension d’entrée de 1,8 V à 5,5 V. Le MAX38650 prend en charge des courants de charge jusqu’à 100 mA avec un rendement maximal de 95 %. Le MAX38650 offre un rendement élevé sur toute la plage de charge avec une solution totale de petite taille. Le dispositif est idéal pour les applications de batterie où une durée de vie étendue de la batterie est nécessaire.Le convertisseur Buck à nano puissance MAX38650 d'ADI prend en charge un fonctionnement à 100 % du rapport cyclique, permettant une transition transparente lorsque la batterie se décharge et tombe en dessous de la tension de sortie cible. Le MAX38650 utilise un système de contrôle unique qui permet un courant de repos ultra-faible et un rendement élevé sur une large plage de courant de sortie.
Le convertisseur MAX38650 est proposé en boîtier WLP (WLP) à 6 broches (2 x 3 picots, pas de 0,4 mm) à encombrement réduit et est spécifié pour la plage de températures de fonctionnement de -40 à +125 °C.
Caractéristiques
- Prolonge la durée de vie de la batterie
- Courant d’alimentation de repos ultra-faible de 390 nA
- Courant d’arrêt de 5 nA
- Rendement maximal de 95 % et supérieur à 85 % à 10 µA
- La facilité d’utilisation répond aux opérations les plus courantes
- Plage d’entrées de 1,8 à 5,5 V
- VOUT réglable par une seule résistance de 1,2 à 3,3 V (MAX38650A)
- VOUT préprogrammé de 1,2 à 5 V (MAX38650B) par incréments de 50 mV
- Mode 100 % du rapport cyclique pour un fonctionnement à faible chute de tension
- Précision de tension de sortie : ± 1,5 %
- Courant de charge de 100 mA
- Protège le système dans de nombreux cas d’utilisation
- Blocage du courant inversé en cas d’arrêt
- Fonction de décharge active
- Réduit la taille et améliore la fiabilité
- Plage de températures de fonctionnement de -40 à +125 °C
- WLP 1,58 x 0,89 mm, pas de 0,4 mm et 6 broches (3 x 2)
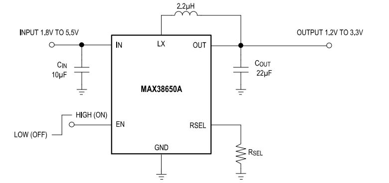
Circuit de fonctionnement standard
Publié le: 2021-02-03
| Mis à jour le: 2023-04-14
