Analog Devices / Maxim Integrated Régulateur Buck/Boost réversible MAX38889
Le régulateur Buck/Boost réversible MAX38889 d'Analog Devices Inc. est conçu pour les applications de sauvegarde. Le MAX38889 offre une plage de tensions de sortie du système de 2,5 à 5,5 V, une précision de seuil de ±1 % et un rendement maximal de 94 % en mode charge ou décharge. Le régulateur Buck/Boost réversible MAX38889 Maxim ADI est logé dans un boîtier TQFN à 16 broches de 3 mm x 3 mm.Caractéristiques
- Plage de tensions de sortie du système de 2,5 à 5,5 V
- Plage de tensions du supercondensateur de 0,5 à 5,5 V
- Précision de seuil de ± 1 %
- Hystérésis de 2,5 % entre la sauvegarde et la charge
- Limite de courant d’inductance de pointe de 1 à 3 A
- Le courant d’inductance de pointe est programmable par broche de 1 à 3 A via une résistance externe
- Rendement maximal de 94 %, mode charge ou décharge
- Courant de repos de 4 µA à l’état prêt
- Lorsque le supercondensateur est chargé, il ne consomme que 4 µA de courant de repos
- Sorties d’état prêt et de secours
- Les indicateurs RDY et BKB fournissent un état en temps réel au système
- Boîtier TQFN à 16 broches, 3 x 3 mm
Applications
- Équipement industriel portable
- Appareils portables / ordinateurs avec batterie amovible
- Capteurs et actionneurs industriels
- Suivi de l’après-vente automobile
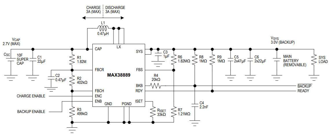
Schéma de principe
Circuit d'application
Publié le: 2021-04-19
| Mis à jour le: 2023-04-13
