Analog Devices / Maxim Integrated MAXREFDES130# Building Automation Shield
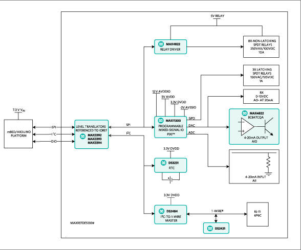
Analog Devices MAXREFDES130# Building Automation Shield features an Arduino® form factor and is compatible with ARM® mbed™ and Arduino platforms. The Analog Devices Shield provides a complete reference for prototyping and includes eight 0-10VDC analog outputs, a 4-20mA output, a 4-20mA input, eight non-latching relays, three latching relays, an RTC, and a 1-Wire® master.The MAXREFDES130# features a 1-Wire® master bus for use with MAXREFDES131#, the 1-Wire® Panasonic Grid-Eye® Sensor for gesture sensing feedback to the platform. The MAXREFDES130# works well with one or more of the MAXREFDES131# to make a complete building automation solution. In addition, non-latching and latching relays allow for control of multiple power lines and temperatures, saving energy and ensuring a comfortable climate.
Features
- Analog IO
- Eight 0-10VDC outputs
- One 4-20mA Output
- One 4-20mA Input
- Arduino compatible
- ARM mbed compatible
- AC load switching
- Latching relays for thermostat control
- RTC
- Accelerated development time
- Flexible analog for multiple configurations
- Ease of use
Applications
- Building automation
- IoT
- Animatronics
- Holiday displays
Videos
Block Diagram
Publié le: 2017-01-10
| Mis à jour le: 2023-04-11
