Pilote LED MAX16840 Maxim avec MOSFET intégré

Pilote LED MAX16840 Maxim Integrated
avec MOSFET intégré

Le pilote LED MAX16840 Maxim Integrated avec MOSFET intégré dispose d'un schéma de contrôle de courant d'entrée propriétaire permettant aux lampes LED d'être compatibles avec des transformateurs électroniques et réglables avec des gradateurs bord de fuite standard (où des transformateurs électroniques sont présents). Le pilote LED MAX16840 Maxim Integrated peut être utilisé en topologies abaisseur, élévateur et abaisseur-élévateur. Il dispose d'un MOSFET à commutation 0,2 Ω (max), 48 V intégré et utilise un contrôle en mode courant moyen à fréquence constante. Le pilote LED MAX16840 Maxim Integrated dispose d'une gradation analogique et d'une limitation thermique. Il comprend une protection contre les surtensions en sortie et une protection interne contre les surchauffes. Ce pilote LED Maxim Integrated est conçu pour une utilisation dans les applications MR16 et autres LED à entrée 12 V CA ou CC.

Caractéristiques
  • Contrôle du courant d'entrée moyen pour permettre un fonctionnement avec les transformateurs électroniques et la gradation
  • Topologies abaisseur, élévateur, SEPIC et abaisseur-élévateur
  • MOSFET à commutation 48 V 0,2 Ω (max) intégré
  • Gradation analogique et limitation thermique
  • Protection contre les surtensions en sortie
  • Protection interne contre les surchauffes
  • Plage de température de fonctionnement de -40 °C à +125 °C
  • Boîtier TDFN 3 mm x 3 mm 10 broches
Applications
  • MR16 et autres LED à entrée 12 V CA ou CC
  • Applications d'éclairage

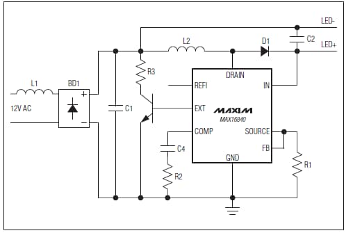
Schéma de principe

Schéma de principe
  • Maxim Integrated
Publié le: 2011-12-16 | Mis à jour le: 2023-04-13