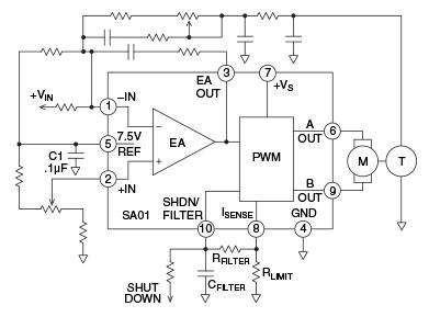
Apex Microtechnology SA01 PWM Amplifier with Programmable Current Limit
Apex Microtechnology SA01 PWM Amplifier with Programmable Current Limit can deliver up to 2000W to a load and is operated from a single power supply. The amplifier can operate over a wide range of voltages. An error amplifier is included to provide gain for the velocity control loop in brush-type motor control applications.This PWM amplifier is a hybrid product design housed in a 10-pin hermetic and isolated metal power package. It requires only two square inches of board space. The current limit for the Apex Microtechnology SA01 is programmable using a single resistor. A shutdown input turns off all four drivers of the H-bridge output. A precision reference output is provided to offset the error amplifier, which can be scaled for standard input signals. The SA01 is protected from shorts to supply or ground. The onboard H-bridge output MOSFETs are protected from thermal overloads by directly sensing the temperature of the die.
Features
- 16V to 100V voltage supply operation
- 20A continuous, 30A PEAK high output current
- 2000W power delivered to load
- Shutdown control
Applications
- Brush-type motor control
- Peltier control
- Reactive loads
- Magnetic coils (MRI)
- Active magnetic bearing
- Vibration cancelling
Videos
Typical Applications
Publié le: 2020-08-20
| Mis à jour le: 2024-04-03
