Apex Microtechnology SA303 Three-Phase Switching Amplifier ICs
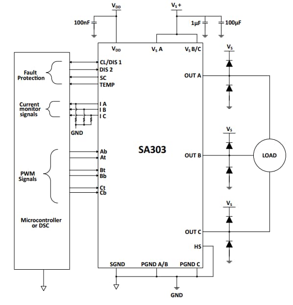
Apex Microtechnology SA303 Three-Phase Switching Amplifier ICs are low-cost 60V pulse width modulation (PWM) motor-driver ICs. The Apex Microtechnology SA303HU provides a high level of integration for driving brush-type DC motors between lower-current devices and higher-cost drivers operating on 400+ voltage supplies. Using an MCU or DSP makes a seamless digital interface possible with the SA303HU. Individual control of the top and bottom side output FETs is allowed via direct signals from the processor.Features
- Low-cost 3-phase intelligent switching amplifier
- Directly connects to most embedded microcontrollers and digital signal controllers
- Integrated gate driver logic with dead-time generation and shoot-through prevention
- Wide power supply range (8.5V To 60V)
- Over 10A peak output current per phase
- Independent current sensing for each output
- User programmable cycle-by-cycle current limit protection
- Over-current and over-temperature warning signals
Applications
- 3-phase brushless DC motors
- Multiple DC brush motors
- Three independent solenoid actuators
Videos
Overview
Publié le: 2020-08-20
| Mis à jour le: 2024-04-05
