CML Micro EV90A003 Evaluation Board
CML Micro EV90A003 Evaluation Board allows users to evaluate the CMX90A003 two-stage, fully matched MMIC PA delivering +29.5dBm of saturated power for use in the 860MHz to 960MHz frequency range, applicable to license-free bands. The EV90A003 Evaluation Board comes with the CMX90A003 installed and is ideal for wireless applications.Features
- Frequency range 860MHz to 960MHz
- Low supply voltage 1.9V to 3.0V
- Output power 29.5dBm @ 2.5V
- Input and output matched to 50Ω
- Small signal gain 30dB
- High PAE of 49%
- Shut-down and output power control
Applications
- Automatic meter readers (AMR)
- Wireless sensor networks (WSN)
- Smart meters
- Wireless modules
- Range extender
- Internet of Things (IoT)
- 868MHz / 915MHz ISM
- Supercapacitor backup systems
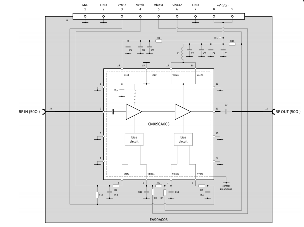
Schematic
Publié le: 2021-05-06
| Mis à jour le: 2023-07-28
