Diodes Incorporated Commutateurs de charge AP22916
Les commutateurs de charge AP22916 de Diodes Incorporated sont des MOSFET de puissance à canal P unique à faible fuite conçus pour les applications à faible consommation d'énergie et à commutation de charge. Ces commutateurs disposent d'une large plage de tension d'entrée, d'une faible résistance en fonctionnement, d'une capacité de courant continu jusqu'à 2 A, d'un blocage du courant réellement inverse (TRCB) et d'un courant de veille ultra-faible de 0,5 µA. Les commutateurs de charge AP22916 fournissent une RDS(ON) standard de 60 mΩ à 5 V qui permet une capacité de traitement du courant de charge accrue avec une faible chute de tension directe. Ces commutateurs sont disponibles en boîtier à 4 broches, X1-WLB0808-4 0,78 mm x 0,78 mm x 0,455 mm de pas. Les applications typiques incluent les appareils mobiles et les smartphones, les appareils multimédias portables, les appareils portables, les ordinateurs portables avancés, UMPC, MID, les appareils médicaux portables, le GPS et l'équipement de navigation.Caractéristiques
- Capacité de courant continu jusqu'à 2 A
- Blocage de courant réellement inverse (TRCB)
- Résistance de décharge sur VOUT lorsqu'il est désactivé
- Courant de repos ultra-faible de 0,5 µA
- Broche de contrôle active haute :
- VIH minimal de 1,0 V sur ON
- Boîtier :
- X1-WLB0808-4 avec dos stratifié
- 0,78 mm x 0,78 mm pas de boule 0,4 mm
- Totalement sans plomb et conforme à la directive RoHS
- Sans halogène ni antimoine
Caractéristiques techniques
- Large plage de tension d'entrée de 1,3 V à 5,5 V
- Faible résistance en état de fonctionnement :
- 150 mΩ standard à 1,3 V
- 100 mΩ standard à 1,8 V
- 70 mΩ standard à 3,6 V
- 60 mΩ standard à 5,0 V
Applications
- Appareils mobiles et smartphones
- Appareils multimédias portables
- Appareils portables
- Ordinateurs portables avancés
- PC ultramobile (UMPC) et MID
- Dispositifs médicaux portables
- GPS et équipement de navigation
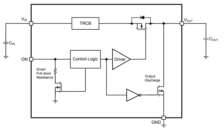
Schéma fonctionnel
Circuit d'application standard
Publié le: 2021-02-08
| Mis à jour le: 2022-03-11
