Diodes Incorporated Module d'évaluation AP22652FDZ-EVM
Le module d’évaluation AP22652FDZ-EVM de Diodes Incorporated aide les concepteurs à évaluer le fonctionnement et les performances de l'AP22652. Les AP22652 de Diodes Incorporated sont des commutateurs à courant limité réglables de précision et monocanal optimisés pour les applications qui nécessitent une limitation de précision du courant ou pour fournir jusqu’à 2,1 A de courant de charge continu pendant les fortes charges/courts-circuits.Le module d'évaluation AP22653FDZ-EVM de Diodes Inc comprend tous les composants passifs requis pour le fonctionnement du dispositif. La broche d'entrée doit être connectée à une alimentation externe ; la sortie doit être connectée à une charge.
Caractéristiques
- Courant de charge maximal jusqu’à 2,1 A
- Limite de courant réglable précise, 125 mA-2665 mA
- Limite de courant réglable précise ±7 %, 1,735 A avec RLIM = 15 kΩ
- Courant constant (AP22652, AP22653) en cas de surintensité
- Temps de réponse rapide aux courts-circuits 5 µs (std)
- Blocage du courant inverse pendant l'arrêt et limitation du courant inverse pendant l'activation
- Plage de fonctionnement 3,0 V - 5,5 V
- Démarrage progressif intégré avec temps de montée standard de 0,5 ms
- Protection thermique contre les surtensions en sortie et les surintensités
- Rapport de défaillance (FAULT) avec temps d’effacement
- Protection DES 2 kV HBM, CDM 500 V
- Actif bas (AP22652) ou actif haut (AP22653) activé
- Plage de température ambiante de -40 °C à +85 °C
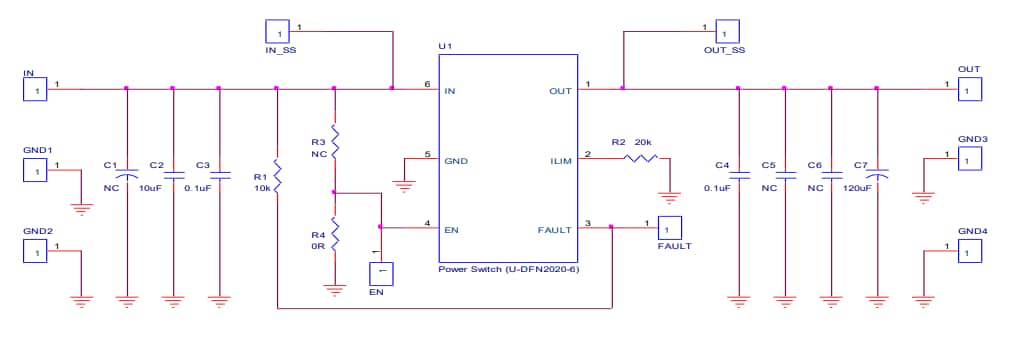
Schéma
Présentation générale
Publié le: 2020-07-08
| Mis à jour le: 2024-08-06
