Diodes Incorporated AP39811 Primary Side Regulated Power Switcher
Diodes Inc. AP39811 Primary Side Regulated Power Switcher is integrated with a primary side regulation controller and an integrated N-channel power MOSFET for shaver charger applications. The Diodes Inc. AP39811 offers an easy-to-achieve targeted slant IV curve without an optocoupler and secondary control circuitry. A resistor connected between the FB pin and CPR pin is introduced to adjust the slew rate of the slant IV curve.The AP39811 Switcher operates in Pulse Frequency Modulation (PFM) mode and peak current Amplitude Modulation (AM) mode to form a fine-tuned frequency curve within the whole power range. This allows the AP39811 to achieve high average efficiency and avoid audible noise.
The AP39811 Primary Side Regulated Power Switcher offers comprehensive protection without additional circuitry. The device contains VCC over-voltage protection, output over-voltage protection, XFMR anti-saturation protection, bulk-cap open protection, open-loop protection, and over-temperature protection. The AP39811 Primary Side Regulated Power Switcher is available in a SO-7 package.
Features
- Primary side control for eliminating optocoupler
- Built-in 650V power MOSFET
- Slant IV curve control
- 75mW no-load input power
- Flyback topology in DCM operation
- External adjustable line compensation for CC
- Multiple AM/PFM control modes to improve audio noise and efficiency
- Frequency jitter to improve system EMI
- Valley-on for higher efficiency and better EMI behavior
- Multiple protections
- Over Voltage Protection (OVP)
- Bulk-cap open protection
- Transformer Saturation Protection (TSP) via primary peak current limitation
- Internal Over Temperature Protection (OTP)
- SO-7 package
- Totally lead-free and fully RoHS compliant
- Halogen and antimony-free "Green" device
Applications
- Shaver charger
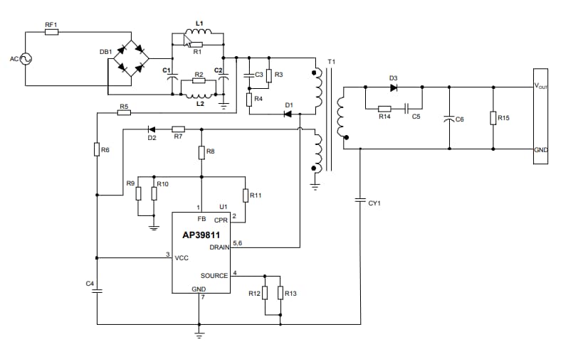
Typical Application Circuit
Publié le: 2019-11-05
| Mis à jour le: 2023-08-04
