Diodes Incorporated Régulateurs de tension à découpage AP6450xQ
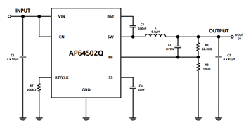
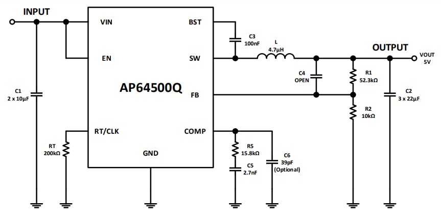
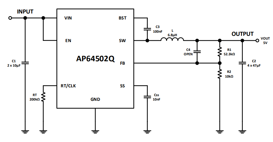
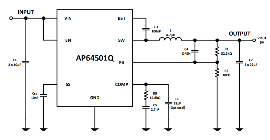
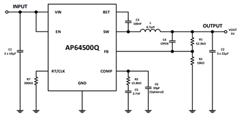
Les régulateurs de tension à découpage AP6450xQ de Diodes Incorporated sont des convertisseurs Buck CC-CC synchrones à haut rendement de 40 V, 5 A conformes à la norme AEC-Q100 classe 1. Les régulateurs intègrent entièrement un MOSFET de puissance côté haut de 45 mΩ et un MOSFET de puissance côté bas de 20 mΩ pour fournir une conversion CC-CC abaissée à haut rendement. Ces régulateurs AP6450xQ disposent d'une conception spéciale pilote de grille/auto-élévatrice qui leur permet de fonctionner en mode LDO (faible taux de décrochage), avec un cycle de service proche de 100 %. Les régulateurs fonctionnent en modulation de fréquence d'impulsion (PFM) et améliorent automatiquement le rendement, à mesure que le courant de charge approche de zéro. Les régulateurs AP6450xQ sont facilement utilisés en minimisant le nombre de composants externes grâce à leur contrôle du mode courant de crête.Les régulateurs AP64500Q et AP64502Q disposent de fréquences de commutation programmables, jusqu'à 2,2 MHz, qui peuvent également être synchronisés avec une horloge externe. La fréquence de commutation nominale de l'AP64501Q est de 570 kHz.Les régulateurs AP64501Q et AP64502Q disposent d'un démarrage progressif programmable qui réduit les courants d'appel, tandis que les modèles AP64500Q et AP64501Q disposent d'une compensation externe pour optimiser la réponse de la boucle. Les régulateurs à découpage disposent d'un spectre à étalement de fréquence (FSS) avec une gigue de fréquence de commutation de ±6 %. Cela réduit les EMI en ne permettant pas à l'énergie émise de rester dans une seule fréquence pendant une période prolongée. Ces régulateurs de tension à découpage AP6450xQ sont disponibles en boîtier SO-8EP. Les régulateurs AP6450xQ sont idéaux pour une utilisation dans des dispositifs automobiles tels que les systèmes d'alimentation, l'info-divertissement, les consoles d'instruments, la télématique et le contrôle d'éclairage.
Caractéristiques
- Certifiés AEC-Q100 avec les résultats suivants :
- Température de dispositif de classe 1 : -40 °C à 125 °C TA
- Niveau H2 de la classification HBM ESD des appareils
- Niveau C5 de la classification CDM ESD des appareils
- Plage de tension d'entrée de 3,8 V à 40 V
- Courant de sortie continu de 5 A
- Tension de référence : 0,8 V ±1 %
- Faible courant de repos (PFM) de 25 µA
- AP64501Q :
- Fréquence de commutation de 570 kHz
- AP64500Q et AP64502Q :
- Fréquence de commutation de 100 kHz à 2,2 MHz
- Rendement jusqu'à 85 % à charge légère de 5 mA
- Conception exclusive de pilote de grille pour une meilleure réduction des EMI
- FSS pour réduire les EMI
- Mode à faible taux de décrochage (LDO)
- Seuil d'activation de précision pour régler le verrouillage de sous-tension (UVLO)
- Circuit de protection :
- Verrouillage de sous-tension (UVLO)
- Protection contre les surtensions en sortie (OVP)
- Limite de courant de crête cycle par cycle
- Arrêt thermique
- Totalement sans plomb et conforme à la directive RoHS
- Sans halogène ni antimoine
Applications
- Automobile :
- Systèmes électriques
- Info-divertissement
- Consoles d'instruments
- Télématique
- Commande d'éclairage
- Systèmes d'aide à la conduite automobile
