Diodes Incorporated Module d'évaluation AP72200WLCSP-20-EVM
Le module d’évaluation AP72200WLCSP-20-EVM de Diodes Incorporated évalue les performances d’un convertisseur AP72200. Cet AP72200 est un convertisseur Buck-Boost CC-CC synchrone à courant élevé avec une haute efficacité, une excellente réponse transitoire et une haute précision de sortie CC. La carte d’évaluation AP72200 est conçue avec une disposition simple et permet un accès facile aux signaux appropriés via les points de test. Les applications standard incluent les smartphones, les tablettes et les appareils grand public portables.Caractéristiques
- Évalue les performances du convertisseur AP72200
- Agencement simple
- Plage de tension d'entrée de 2,3 V à 5,5 V
- Plage de tensions de sortie : 2,6 V à 5,14 V
- Courant de sortie 2 A
- Plage de température de fonctionnement de -30 ºC à +85 ºC
Applications
- Smartphones
- Tablettes
- Appareils portables grand public
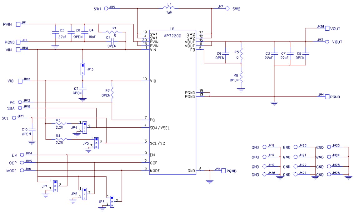
Schéma de la carte
Publié le: 2020-07-14
| Mis à jour le: 2024-08-08
