Diodes Incorporated Réadaptateur multiplexeur/démultiplexeur P13EQX10612
Le réadaptateur multiplexeur/démultiplexeur P13EQX10612 de Diodes Incorporated est un dispositif multiplexeur/démultiplexeur à 2 ports USB 3.1 Gén. 2/Gén.1 à faible puissance et haute performance avec débit de données de 10 Gbit/s. Le réadaptateur P13EQX10612 fournit une égalisation programmable, un basculement et un gain plat pour optimiser les performances sur divers supports physiques en réduisant l’interface inter-symboles. Ce réadaptateur prend en charge deux E/S de données CML différentielles de 100Ω entre le circuit intégré spécifique à l'application (ASIC) du protocole pour commuter le tissu, sur le câble. Le réadaptateur P13EQX10612 étend également les signaux sur d'autres chemins de données distants sur la plateforme. Le réadaptateur P13EQX10612ZLCEX comprend une fonction de gestion de l'alimentation adaptative pour maximiser la durée de vie de la batterie/pile pour les dispositifs grand public sensibles à la puissance. Les applications typiques comprennent les notebooks, les téléphones portables, les tablettes et les stations d'accueil.Caractéristiques
- Pleine conformité à la norme super vitesse USB 3.1 Gén-2 et Gén-1
- Mode « sommeil » automatique pour une gestion de l'alimentation adaptative
- Plage de température de fonctionnement de -40 °C à 70 °C
- Oscillation linéaire de sortie réglable, gain plat et égalisation via I2C ou contrôle de broche
- Démultiplexeur 1 à 2 de l'hôte Tx au dispositif Rx
- Multiplexeur 2 à 1 du dispositif Tx vers Rx hôte
- Liaison série 10 Gbit/s avec correcteur linéaire
- E/S CML différentielles 100 Ω
- Détection automatique du récepteur
- Tension d'alimentation : 3,3 V
Applications
- Notebooks
- Téléphones mobiles
- Tablettes
- Stations d'accueil
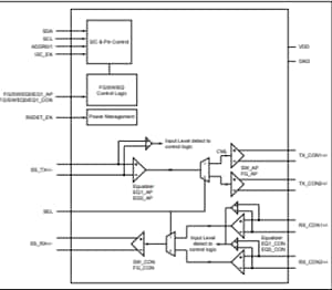
Schéma fonctionnel
Schéma d'utilisation des applications
Publié le: 2020-05-05
| Mis à jour le: 2024-07-30
