Infineon Technologies Carte d'évaluation du chargement de charge capacitive Power PROFET +
La carte d'évaluation du chargement de charge capacitive Power PROFET™ + d'Infineon Technologies est une plateforme de développement axée sur l'application, conçue pour démontrer comment la famille Power PROFET+ d'Infineon permet une commutation sûre et efficace des charges capacitives dans les systèmes 12 V, 24 V et 48 V. La carte d'évaluation fournit une conception de référence pratique pour les ingénieurs travaillant avec des commutateurs haute tension dans des applications telles que la distribution d'énergie, les systèmes de chauffage et d'autres charges nécessitant un chargement de condensateur contrôlé. La carte présente un concept de circuit externe qui gère les défis uniques de la commutation de charge capacitive, en particulier les appels de courant élevés qui se produisent lors du chargement des condensateurs de grande capacité. La conception aide les utilisateurs à évaluer une solution de commutation de charge capacitive (CLS) en utilisant le commutateur haute tension Power PROFET+ approprié pour la plage de tension cible.La carte d'évaluation Infineon comprend un schéma détaillé et une disposition PCB optimisée pour une exploitation sûre pendant la précharge, les courts-circuits et divers scénarios de charge réels. La carte présente les résultats de la simulation illustrant comment différentes valeurs de résistance de puissance influencent le comportement de chargement de la carte, offrant ainsi aux utilisateurs des conseils sur l'adaptation de la conception pour des tailles de condensateur et des exigences d'application spécifiques.
Caractéristiques
- Carte d'évaluation disposant d'un CI commutateur d'alimentation 12 V Power PROFET™ + BTS50010-1LUA
- Peut être utilisée pour des applications 12 V, 24 V et 48 V selon le Power PROFET™ + utilisé
- Les utilisateurs peuvent adapter la résistance d'alimentation pour répondre aux exigences
- Plage de tension d'entrée de 3,1 V à 28 V
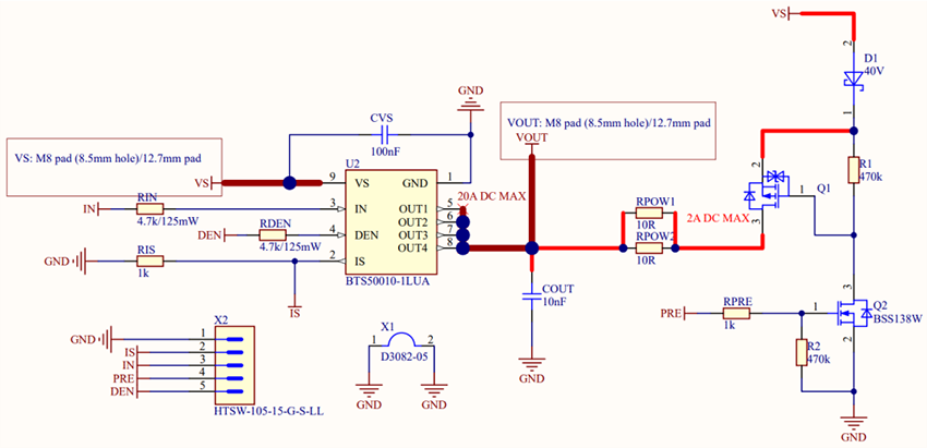
- Connexions d'entrée et de sortie - crochet GND, broche IS du Power PROFET™ + 12 V, broche DEN pour activer/désactiver le diagnostic, broche IN pour activer/désactiver l'entrée et broche PRE pour actionner le MOSFET à canal P
- Voie d'alimentation - Les connexions VS et VOUT sont disponibles pour la voie d'alimentation
- Zone PCB de 68 mm2
- 3 zones distinctes de carte
- Zone PRECHARGE
- 2 résistances de puissance RPOW1 et RPOW2 pour la voie de précharge
- MOSFET Q1 à canal P et un MOSFET Q2 à canal N pour allumer la carte
- Les condensateurs et résistances environnants pilotent les MOSFET
- Les utilisateurs peuvent modifier les résistances de puissance pour adapter le délai de pré-charge
- La diode D1 assure la protection contre l'inversion de polarité de la batterie
- Zone POWER - le chemin d'alimentation principal avec le BTS50010-1LUA inclus
- Zone d'entrée/sortie numérique - l'interface avec le microcontrôleur avec broche GND, IS, IN, DEN et PRE
- Zone PRECHARGE
Applications
- Convient aux charges résistives, inductives et capacitives
- Convient aux applications avec des charges de courant élevé, comme les systèmes de chauffage, les ventilateurs et les pompes
- Applications MLI à basse fréquence
Schéma fonctionnel de la circuiterie
Schéma de la circuiterie
Présentation générale
Publié le: 2026-01-14
| Mis à jour le: 2026-01-27
