Microchip Technology Contrôleur cryptographique intégré CEC1712
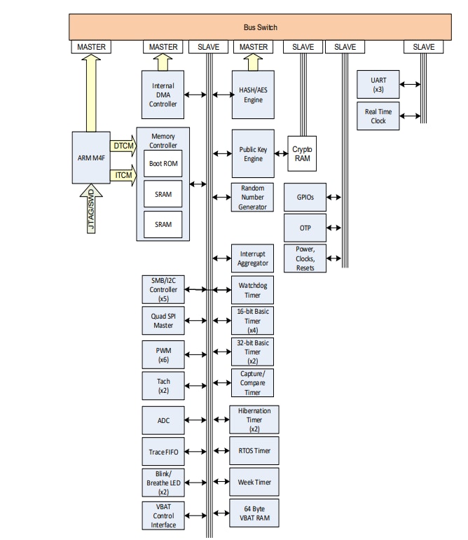
Le contrôleur cryptographique intégré CEC1712 de Microchip Technology est un contrôleur intégré à faible consommation conçu avec une solide prise en charge cryptographique. Le CEC1712 est doté d'une architecture de contrôleur d'E/S avancée hautement configurable à signaux mixtes et contient un cœur de processeur ARM® CortexM4 32 bits avec une mémoire étroitement couplée pour une exécution de code et un accès aux données optimaux. Une ROM interne est intégrée à la conception du CEC1712 pour stocker la séquence de mise sous tension/de démarrage et les API disponibles pendant l'exécution.Caractéristiques
- Le démarrage sécurisé fournit une base matérielle de confiance
- Fonctionnalités d'authentification et de cryptage faciles à utiliser et transparentes pour les applications connectées
- Suite de chiffrement cryptographique matérielle robuste
- OTP 4 Kbits programmable par l'utilisateur
- AES128, AES192, AES256
- SHA-1, SHA-256, SHA-512
- RSA-1024 à RSA-4096
- ECDSA, EC-KCDSA, Ed25519
- Véritable générateur de nombres aléatoires
- Compteur monotone
Schéma de principe
Publié le: 2021-02-12
| Mis à jour le: 2025-03-25
