Nexperia Convertisseur de niveau d’interface de carte SIM NXT4556
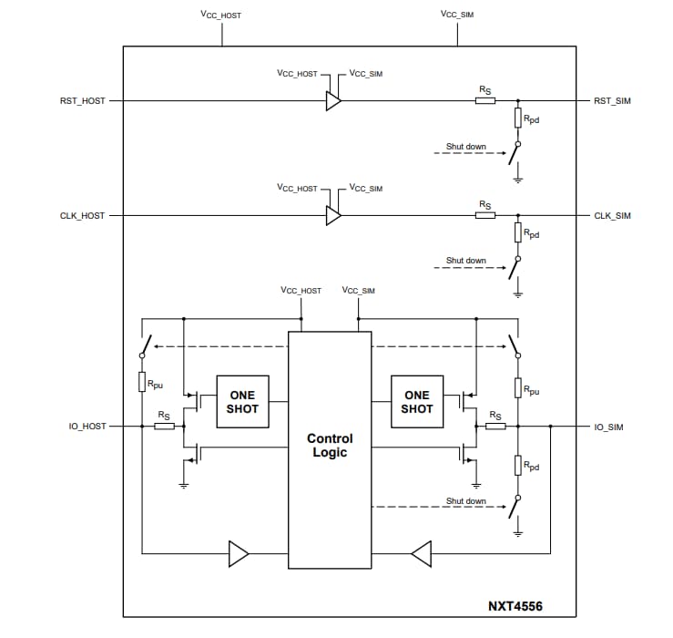
Le convertisseur de niveau d’interface de carte SIM NXT4556 de Nexperia est conçu pour faire l’interface d’une carte SIM avec une seule interface côté hôte basse tension. Le NXT4556 dispose de convertisseurs à trois niveaux pour convertir les signaux de données, RST et CLK entre une carte SIM et un microcontrôleur hôte. Le composant prend en charge les cartes SIM de classe B et de classe C. La mise hors tension VCC _ SIM initie une séquence d’arrêt sur les broches de la carte SIM conformément à ISO-7816-3. Le convertisseur NXT4556 est conforme à toutes les exigences d’interface SIM/carte à puce, ETSI, IMT-2000 et ISO-7816.Caractéristiques
- Prend en charge les cartes SIM et eSIM avec des tensions d’alimentation 1,62 V à 3,3 V
- Plage de tension de fonctionnement du microcontrôleur hôte de 1,08 V à 1,98 V
- Traduction automatique du niveau des E/S, RST et CLK entre la carte SIM et l’interface côté hôte avec isolation de capacité
- Intègre une fonction d’arrêt pour les signaux de la carte SIM conformément à ISO-7816-3
- Haut niveau de commutation Vdis (UVLO _ AC), organisant un arrêt rapide lorsque VCC _ SIM s’éteint
- Résistances élévatrices intégrées ; aucune résistance externe requise
- Les filtres EMI intégrés suppriment les harmoniques plus élevées des E/S numériques
- Mode d’arrêt à faible courant < 1 μA
- Prend en charge une fréquence d’horloge au-delà de l’horloge 5 MHz
- Sans plomb, conforme à la restriction des substances dangereuses (RoHS) et sans halogène ni antimoine (conforme Dark Green)
- Protection DES:
- HBM ANSI/ESDA/JEDEC JS-001 dépasse 2 kV
- CDM ANSI/ESDA/JEDEC JS-002 dépasse 1 kV
- IEC61000-4-2 niveau 4, contact et décharge d’air sur toutes les broches côté carte SIM dépasse 8 kV et 15 kV
- Disponible en boîtier WLCSP (wafer-level chip package) à 9 broches ; 9 picots ; corps 1,06 mm x 1,06 mm x 0,43 mm ; pas de 0,35 mm
Applications
- Le NXT4556 peut être utilisé avec une gamme d’appareils reliés à une carte SIM, notamment :
- Téléphones mobiles et personnels
- Modems sans fil
- bornes de carte SIM
Schéma fonctionnel
Ressource supplémentaire
Publié le: 2022-06-20
| Mis à jour le: 2022-06-23
