onsemi Carte d'évaluation NCP11187A65P45WGEVB
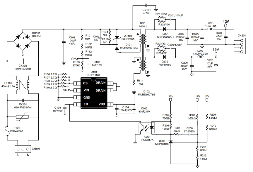
La carte d'évaluation NCP11187A65P45WGEVB onsemi est conçue pour les commutateurs NCP1118x. Le NCP1118x est un commutateur hautement amélioré intégrant un contrôleur PWM en mode courant de crête utilisant une technologie de réduction de fréquence et de mWSaver ainsi qu'un MOSFET ultra-robuste à super-jonction II de 800 V.La carte d'évaluation NCP11187A65P45WGEVB onsemi offre un convertisseur flyback isolé 45 W utilisant le NCP1118x pour les alimentations auxiliaires. La carte d'évaluation est composée de quatre parties au total dont un filtre EMI, une commande côté primaire, une sortie secondaire et un circuit de rétroaction.
Caractéristiques
- Contrôleur de mode courant de crête intégré MOSFET SJ-II 800 V, démarrage à haute tension, démarrage progressif et compensation de pente
- La technologie mWSaver fournit la meilleure puissance de veille du marché
- Option de fréquence de commutation de 65/100/130 kHz
- Technique exclusive de saut de fréquence asynchrone pour EMI faible
- Limite de puissance de sortie constante programmable pour toute la plage de tension d'entrée
- Protection précise contre les chutes de tension et les surtensions de ligne (LOVP) avec hystérésis
- Protection contre les courts-circuits de détection de courant (CSSP) et protection contre les surintensités anormales (AOCP)
- Arrêt thermique (TSD) avec hystérésis
- Toutes les protections actionnées par la récupération automatique, y compris le verrouillage de sous-tension VCC (UVLO), la protection de boucle ouverte de rétroaction (OLP), VCC
- la protection contre les surtensions (OVP)
Schéma
Vue avant
Vue de dessous
Publié le: 2021-03-03
| Mis à jour le: 2022-03-11
