onsemi Pompes à chaleur
La pompe à chaleur est la pierre angulaire du changement mondial vers un chauffage sûr et durable, exploitant l’électricité à faible émission pour fournir une chaleur fiable. Bien que sa fonction principale soit le chauffage, les modèles innovants à cycle inverse offrent également des capacités de refroidissement. De plus, en récupérant efficacement la chaleur des déchets et en élevant sa température à des niveaux pratiques, les pompes à chaleur offrent un énorme potentiel d’économie d’énergie. Alors que les entreprises tournent vers un avenir à faible émission de carbone, la demande de semi-conducteurs de puissance plus efficaces est de plus en plus forte. Il est essentiel de concilier coût, empreinte et efficacité dans cette quête. Les Modules de puissance intelligents (MPI) onsemi apparaissent comme une solution remarquable sur le marché des pompes à chaleur, offrant une conception compacte, une densité de puissance élevée et des caractéristiques de contrôle avancées.Solutions de conception
- Densité de puissance élevée avec dissipation de puissance minimale, haut rendement et faible EMI
- Conception évolutive pour différentes variations de puissance de la pompe à chaleur
- Conception et intégration robustes pour une longue durée de vie avec protection contre les influences environnementales
- Le boîtier inverseur plus petit définit le reste de la conception et permet une réduction de taille
Applications
- Industriel
- Bâtiments et villes intelligents
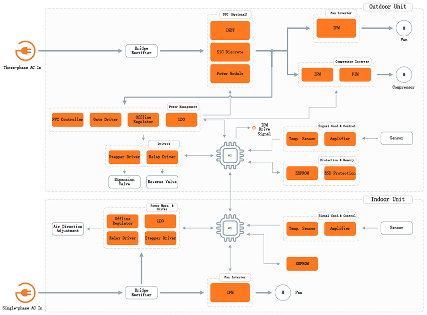
Mise en œuvre du système
Schéma de principe monophasé
Schéma fonctionnel triphasé
Vidéos
Publié le: 2024-02-22
| Mis à jour le: 2024-05-28
