Qorvo Carte d'évaluation QPL1811EVB
La carte d'évaluation QPL1811EVB de Qorvo permet aux utilisateurs d'évaluer l'amplificateur 75 Ω QPL1811 pour télévision câblée (CATV). Le QPL1811 est un amplificateur RF 75 Ω à large bande pour télévision câblée (CATV) conforme à la spécification DOCSIS 4.0, sur circuit intégré monolithique hyperfréquence (MMIC) conçu avec la technologie des transistors pseudomorphes à grande mobilité d'électrons (pHEMT) à l'arséniure de gallium (GaAs). La carte d'évaluation QPL1811EVB-01 de Qorvo fournit une fréquence comprise entre 50 MHz et 1800 MHz.La carte d'évaluation QPL1811EVB est dotée d'un module Qorvo QPL1811 en boîtier SOIC-8 pré-monté sur la carte. Cette carte d'évaluation fournit un exemple de circuit d'application facile à incorporer dans des conceptions existantes pour permettre de réaliser rapidement des prototypes.
Dessin du tracé de la carte
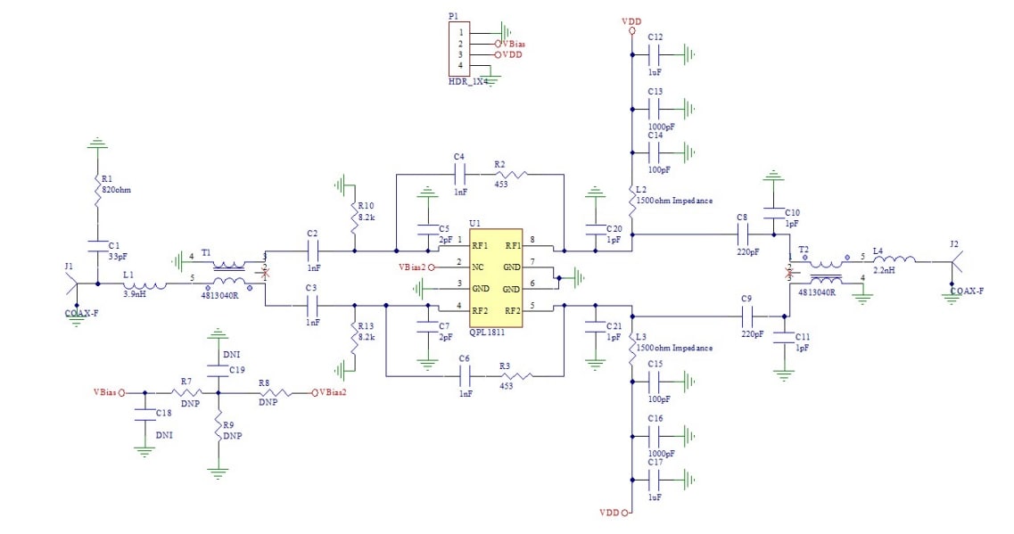
Schéma
Publié le: 2021-01-13
| Mis à jour le: 2022-03-11
