Qorvo Carte d'évaluation QPL7442PCK-01
La carte d'évaluation QPL7442PCK-01 de Qorvo est conçue pour évaluer l'amplificateur RF QPL7442. Cet amplificateur QPL7442 est un amplificateur RF asymétrique à faible bruit et gain élevé. La carte d’évaluation QPL7442PCK-01 est idéale pour les boîtiers adaptateurs, les modems câble, les nœuds optiques, les passerelles domestiques, les amplificateurs pour télévision câblée, les amplificateurs satellites à faible bruit (LNA) et les applications de télévision terrestre.Applications
- LNA câblés, terrestres et satellites
- Amplificateurs pour télévision câblée (CATV)
- Nœud optique
- Modem câble
- Boîtiers décodeurs
- Passerelles domestiques
- Blocs de gain asymétriques
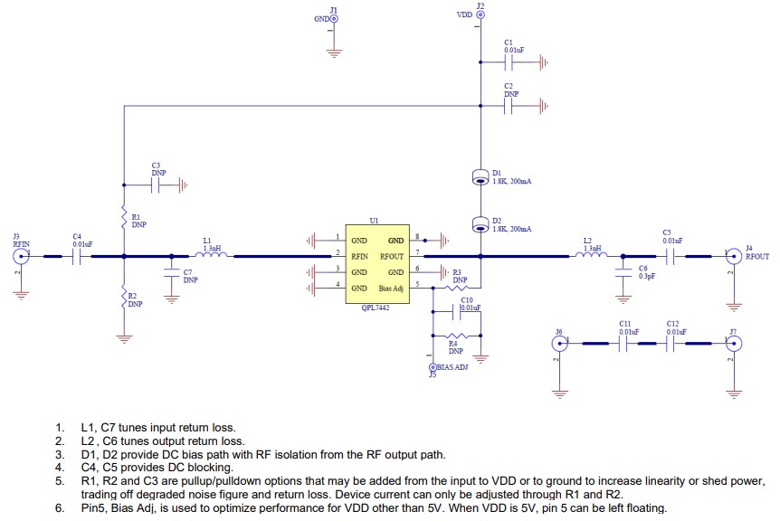
Schéma
Publié le: 2020-09-24
| Mis à jour le: 2024-08-29
