ROHM Semiconductor Pilote de moteur de ventilateur monophasé BD6964F
Le pilote de moteur de ventilateur monophasé BD6964F de ROHM Semiconductor est un pilote à double alternance qui est fourni avec la capacité de piloter un moteur de ventilateur silencieusement par commutation BTL progressive. Ce pilote de moteur contrôle également la vitesse de rotation par signaux MLI. Le pilote de moteur BD6964F dispose d’une fonction de démarrage rapide, d’une protection de verrouillage et d’un redémarrage automatique (sans condensateur externe) et d’une sortie de signal d’alarme de verrouillage (AL). Le pilote BD6964F de ROHM Semiconductor est adapté aux PC, aux composants périphériques de PC (alimentation, carte VGA et ventilateur de boîtier), au lecteur BD et aux projecteurs.Caractéristiques
- Pilote le moteur de ventilateur silencieusement par commutation BTL progressive
- Contrôle la vitesse de rotation par signal MLI
- Fonction démarrage rapide
- Protection de verrouillage et redémarrage automatique (sans condensateur externe)
- Sortie de signal d'alarme de verrouillage (AL)
Applications
- PC, composants périphériques PC (alimentation électrique, carte VGA et ventilateur de boîtier)
- Lecteur BD et projecteurs
Caractéristiques techniques
- 15 V VCC (maximum)
- Plage de tension d’alimentation de 3,3 V à 15 V
- 1 A IOUT (maximum)
- Boîtier SOP8 avec des dimensions de 5 mm x 6,2 mm x 1,71 mm
- Plage de température de fonctionnement de -40 °C à +105 °C
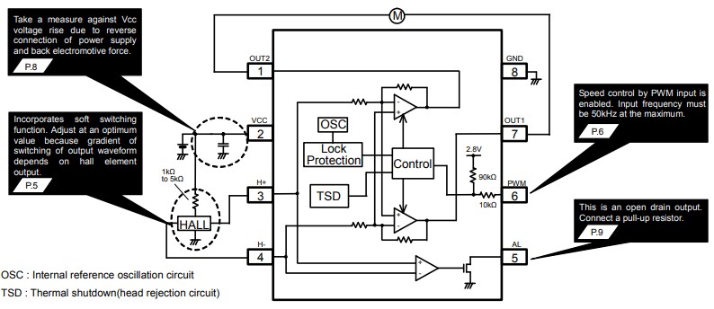
Schéma fonctionnel
Graphique de performance
Publié le: 2020-04-14
| Mis à jour le: 2024-09-26
