Silicon Labs Ember EM351/EM357 ARM SoCs
Silicon Labs Ember EM351/EM357 ARM SoCs with integrated Zigbee chips deliver unmatched performance, power consumption, and code density in a compact package. These SoCs combine a 2.4GHz IEEE 802.15.4 radio transceiver with a 32-bit ARM® Cortex-M3 microprocessor, Flash, and RAM memory with powerful hardware-supported network-level debugging features. Combined with the powerful ecosystem of ARM tools, these devices and tools enable OEMs to simplify development and accelerate time-to-market. The EM351 and EM357 SoCs are tightly integrated with EmberZNet PRO, a ZigBee-compliant mesh networking software. The Silicon Labs EM35x chips can be designed in as full SoC devices for low cost, low power sensors, and other devices in the home. Also for Network Co-processor (NCP) devices as more complex applications running on a large applications microprocessor.Features
- Industry-leading ARM Cortex-M3 based family of ZigBee SoCs
- Exceptional RF performance
- 128kB (EM351) and 192kB (EM357) Flash variants available
- 12kB RAM
- High code density to accommodate the most sophisticated applications
- Lowest deep sleep current and multiple sleep modes
- Excellent immunity to other 2.4GHz devices for reliable co-existence
- Built-in memory protection
- Flexible antenna interface allows easy antenna connection with or without PA
- Flash guaranteed for 20,000 write cycles, enhances token storage capability via SIM-EEPROM
- AES 128 hardware encryption engine with a true random number generator
- Hardware-supported network-level debugging with packet trace port
- Capable of being ZigBee Coordinator, Router, or End Device
- Thumb-2 instruction set
- Operation at 6MHz, 12MHz, or 24MHz
- Flexible Nested Vectored Interrupt Controller
- Low power consumption and advanced management
- Rx Current (w/ CPU): 26mA
- Tx Current (w/ CPU, +3dBm TX): 31mA
- Low deep sleep current, with retained RAM and GPIO: 400nA without/800nA with sleep timer
- Low-frequency internal RC oscillator for low-power sleep timing
- High-frequency internal RC oscillator for fast (110μsec) processor start-up from sleep
Applications
- Smart energy
- Home automation
- Security Monitoring and Automation (SMA)
- Lighting controls
- Building automation
- Industrial automation
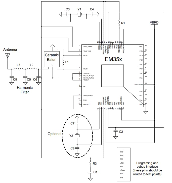
Typical Application Circuit
Block Diagram
Publié le: 2019-06-26
| Mis à jour le: 2024-01-05
