STMicroelectronics Contrôleurs PFC CCM L4985
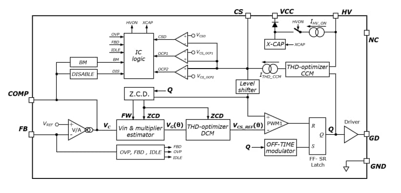
Les contrôleurs PFC CCM L4985 de STMicroelectronics sont conçus pour la conversion Boost et disposent d'un « émulateur » multiplicateur propriétaire. Cet émulateur, combiné aux optimisateurs THD innovants, garantit des performances de distorsion harmonique totale (THD) très faibles dans toutes les conditions de fonctionnement. Utilisant un modulateur propriétaire de temps mort, le L4985 fonctionne à une fréquence quasi-fixe dans toutes les conditions de fonctionnement avec deux options, 65 kHz pour A et 130 kHz pour B.Les contrôleurs PFC CCM L4985 de STM prennent en charge un bloc de démarrage à haute tension de 800 V, y compris le circuit pour décharger les condensateurs X du filtre EMI à un niveau sûr. Cette caractéristique permet à l'unité de respecter les réglementations de sécurité (CEI 61010-1 ou CEI 62368-1) sans utiliser la résistance de décharge traditionnelle parallèle aux condensateurs X.
Le L4985 est disponible en boîtier SO à broches pour créer une solution à haute performance/faible nombre de composants pour les pré-régulateurs PFC Boost alimentés par CCM. Les pré-régulateurs PFC sont destinés aux applications conformes aux normes EN61000-3-2 et JEIDA-MITI, dans une plage de puissance qui s'étend de quelques centaines de W à quelques kW.
Caractéristiques
- Fonctionnement CCM en mode courant de crête
- Démarrage à haute tension 800 V avec détection de tension d'entrée intégrée
- Décharge de condensateur de filtre d'entrée active
- « Émulateur » multiplicateur propriétaire avec THD minimum de courant de ligne dans toutes les conditions de fonctionnement (CCM et DCM)
- Très peu de composants externes
- Protections : défaillance de boucle de rétroaction, OVP, OCP, saturation d'inducteur, hausse de tension, baisse de tension (conforme aux normes médicales SMPS)
- Détection du courant de l'inducteur
- Fonction de désactivation et de faible consommation
- Surveillance du courant d'appel
- Démarrage progressif pour un démarrage en douceur
- Tension de référence interne 1,2 % (à TJ = 25 °C)
- Fréquence de commutation 65 kHz (version A) et 130 kHz (version B)
- Boîtier SO8
Applications
- Pré-régulateur PFC pour :
- SMPS conformes CEI61000-3-2 et JEIDA-MITI de plus de 1 kW
- PC de bureau, serveur, serveur web, console de jeu
- Luminaires LED haute puissance
- SMPS industriels et médicaux conformes à la norme CEI 60601-1-2
Application standard
Schéma fonctionnel
