STMicroelectronics Pilote d'affichage à DEL STLED524
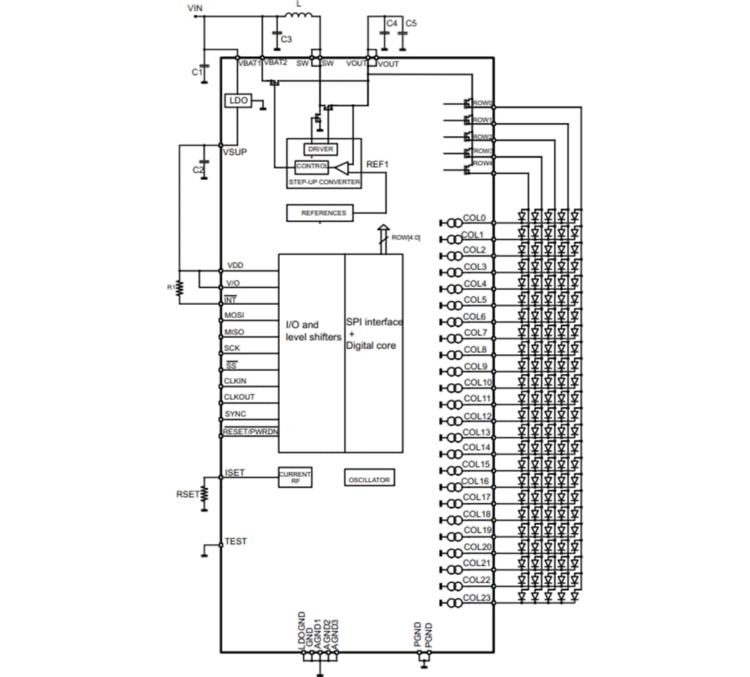
Le pilote d'affichage à DEL STLED524 STMicroelectronics est un pilote d'affichage à matrice de DEL de 5x24 points qui peut piloter chaque point avec un courant pouvant atteindre 20 mA. Les rangées de la matrice sont multiplexées et chaque DEL sur une rangée est pilotée par un courant réfléchi séparé côté bas. Des régulateurs de courant sont fournis par un convertisseur CC-CC Boost intégré. Sa tension de sortie peut être ajustée par le registre interne pour optimiser le rendement selon le type de DEL utilisé (leur courant direct). Ceci réduit la dissipation de puissance du courant réfléchi et améliore le rendement global. Le STLED524 inclut aussi un régulateur LDO interne qui peut fournir une tension d'alimentation pour un circuit additionnel. Le courant maximal, fourni par chaque courant réfléchi, est ajusté par une résistance RSET. Le courant de chaque DEL (point) peut être atténué en 255 niveaux grâce aux paramètres des registres internes.The STLED524 features PWM dimming in 255 steps. Automatic slope function is also supported. Cycle time and slope time can be adjusted for each LED (dot) separately.
Two patterns can be stored in internal registers. The automatic scrolling of the display content is possible in 4 ways.
The STMicroelectronics STLED524 LED Display Driver is offered in a 3.4mm x 3.0mm CSP56 package with a -30°C to +85°C operating temperature range.
Caractéristiques
- Operating input voltage range from 2.7V to 5.5V
- 5x24 LED matrix driver
- Adjustable luminance separately for each LED thanks to internal registers in 255 steps
- Internal registers store 2 patterns
- 4-way scroll function with the possibility to lock column data
- PWM dimming in 255 steps
- Adjustable blanking time
- Automatic slope function
- Cycle time and slope time adjustable for each dot separately
- SPI interface
- Integrated step-up converter with adjustable output voltage
- Integrated LDO with 3.1V output @ 80mA
- Boost efficiency 92% at 350mA
- 2.4MHz switching frequency
- 3.4mm x 3.0mm CSP56 package; 0.4mm pitch
Applications
- Appliance user interfaces
- Display driver for handheld units
STEVAL-LLL001V1 Board
STMicroelectronics STEVAL-LLL001V1 Evaluation Board is designed to demonstrate the features of the STLED524 intelligent matrix LED display driver. The kit features a 5x24 matrix of SMD white LEDs incorporated on the board. Two boards can also be joined using the on-board connectors to drive a 10x24 LED matrix.
Typical Application Circuit
