STMicroelectronics VIPer35 High Voltage Converters
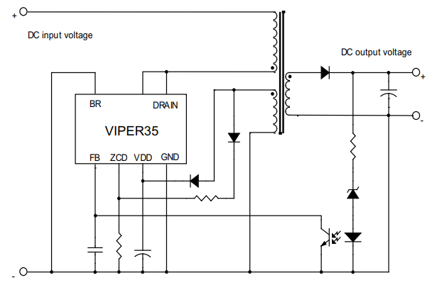
STMicroelectronics VIPer35 High Voltage Converters integrate an 800V rugged power MOSFET with a quasi-resonant current mode PWM control. STMicroelectronics VIPer35 converters offer very low consumption and operate in burst mode under light load conditions and meet severe energy-saving standards.VIPer35 converters feature brown-out, enabling the IC to set the switch-off and switch-on threshold independently of each other. The quasi-resonant operation reduces the level of EMI and the quantity of components in the application and reduces switching losses and improves power conversion efficiency. These voltage converters feature high-level protections like output overvoltage, short circuit and thermal shutdown with hysteresis. The ICs are automatically restarted after the removal of a fault condition.
Features
- 800V avalanche-rugged power MOSFET allowing ultra wide range input VAC to be achieved
- Embedded HV start-up and senseFET
- Quasi-resonant current mode PWM controller with drain current limit (IDlim)
- Support isolated flyback topology with an optocoupler
- 136kHz (L type) and 225kHz (H type) frequency limits
- Multifunction ZCD pin
- Zero-current detection
- Overcurrent protection threshold (IDlim) setup
- Output overvoltage protection (auto-restart)
- Feed-forward compensation
Applications
- Auxiliary power supplies
- Adapters/chargers for PDAs, camcorders, shavers, tablets, video games, and set-top boxes
- Supplies for industrial systems, metering, and appliances
Publié le: 2015-09-30
| Mis à jour le: 2022-03-11
