Texas Instruments Module d'évaluation (EVM) GFCI AFE3010EVM
Le module d'évaluation (EVM) GFCI AFE3010EVM de Texas Instruments sert à évaluer le dispositif d'interruption de circuit d'anomalies de terre (GFCI) AFE3010. L'AFE3010 est un contrôleur de précision, de faible puissance, de disjoncteur de fuite à la terre (GFCI), utilisé pour détecter les courants de fuite ou d'anomalies de circuits électriques. Il s'agit d'une solution unique à circuit intégré qui surveille en permanence les circuits électriques qui l'accompagnent pour détecter de multiples conditions d'anomalies et pour vérifier qu'ils fonctionnent correctement. Associée à un transformateur de courant (inclus), cette carte peut faciliter démontrer la fonctionnalité et les performances de Texas Instruments AFE3010 sur une tension de ligne de 120 V alternatifs.Caractéristiques
- Les broches sont facilement mesurables, à points de test
- Les coussinets, connecteurs et prises permettent une interface de dispositif personnalisée et pratique pour des applications spécifiques à l'utilisateur
- Les embases à vis fournissent des connexions solides et faciles pour les transformateurs de courant personnalisés et/ou un solénoïde
Contenu du kit
- Module d'évaluation AFE3010EVM
- 11 connecteurs shunt
- Transformateur de courant à double cœur
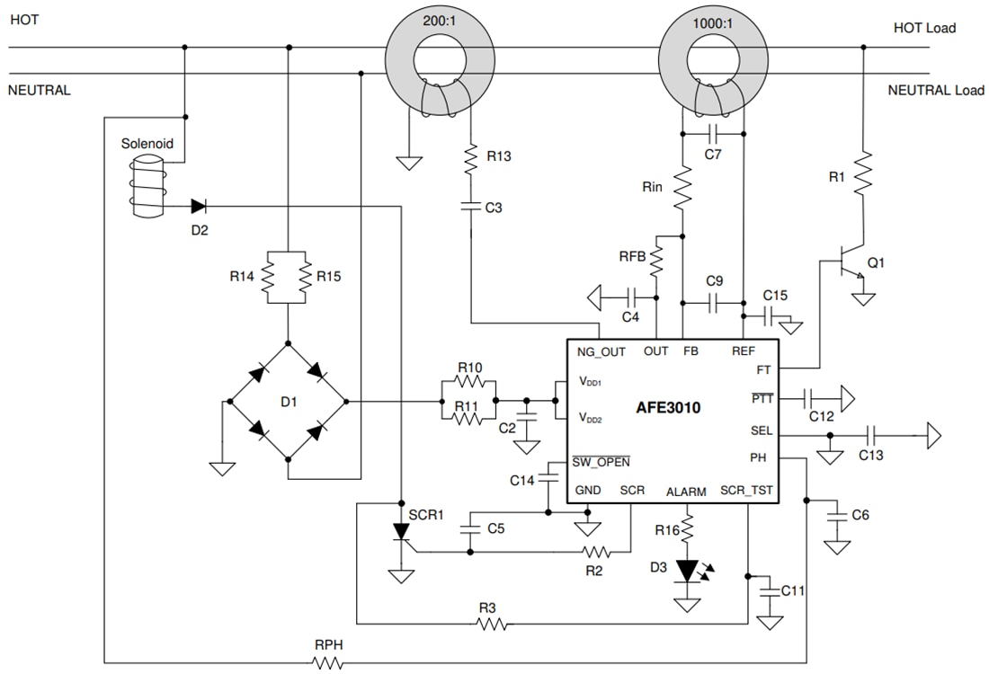
Schéma simplifié
Publié le: 2020-07-31
| Mis à jour le: 2024-07-23
