Texas Instruments Chargeurdee batterie Buck-Boost bq24179
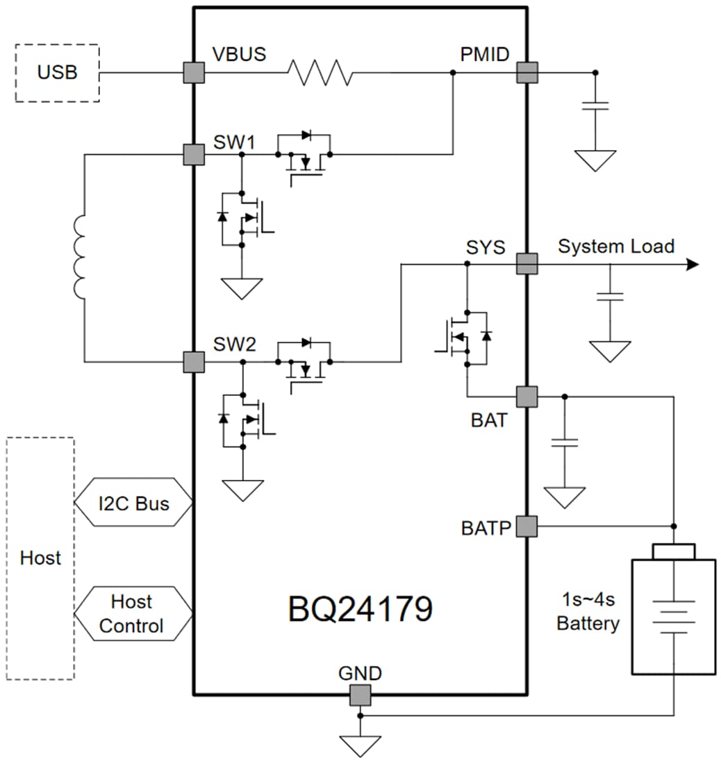
Le chargeur de batterie Buck-Boost bq24179 de Texas Instruments est un chargeur buck-boost entièrement intégré en mode commutation pour les batteries Li-ion de 1 à 4 cellules et les batteries Li-polymère. L'intégration comprend quatre MOSFET de commutation (Q1, Q2, Q3, Q4), des circuits de détection de courant d'entrée et de charge, le FET de batterie (QBAT) et toute la compensation de boucle du convertisseur buck-boost. Il utilise une gestion étroite du chemin d'alimentation VCC, régulant légèrement le système au-dessus de la tension de la batterie sans chute en dessous d'une tension minimale configurable du système. Lorsque l'alimentation du système dépasse la puissance nominale de la source d'entrée, le mode de complément de batterie prend en charge sans surcharger la source d'entrée. Le chargeur prend en charge la gestion du chemin d'alimentation NVDC, dans laquelle le système est régulé à une tension légèrement supérieure à la tension de la batterie mais ne chute pas en dessous de la tension minimale du système. Le système continue de fonctionner même lorsque la batterie est complètement déchargée ou retirée. Lorsque la puissance de la charge dépasse la valeur nominale de la source d'entrée, la batterie passe en mode de supplément et empêche la surcharge de la source d'entrée et le plantage du système.Le composant charge une batterie à partir d'une large gamme de sources d'entrée, y compris un ancien adaptateur USB vers un adaptateur PD USB haute tension et un adaptateur cylindrique traditionnel. Le chargeur définit automatiquement le convertisseur comme une configuration buck, boost ou buck-boost en fonction de la tension d'entrée et de la tension de la batterie sans le contrôle de l'hôte. Le sélecteur de source d'entrée double gère l'alimentation provenant de deux sources d'entrée différentes. La sélection d'entrée est contrôlée par l'hôte via I2C, avec la source par défaut n° 1 (VAC1) comme entrée principale et la source n° 2 (VAC2) comme entrée secondaire. Pour prendre en charge un chargement rapide à l'aide d'un adaptateur réglable haute tension, le dispositif fournit une poignée D+/D-. Le composant est conforme aux spécifications d'alimentation USB 2.0 et USB 3.0 avec régulation de tension et de courant d'entrée. De plus, l'optimiseur de courant d'entrée (ICO) permet la détection du point de puissance maximal d'une source d'entrée inconnue.
Outre le mode de charge contrôlé par l'hôte I2C, ce chargeur prend également en charge le mode de charge autonome. Après la mise sous tension, la charge est activée, avec les paramètres du registre par défaut. L'appareil peut terminer un cycle de chargement sans aucun engagement logiciel. Il détecte la tension de la batterie et charge la batterie en différentes phases: charge en mode trickle, pré-charge, charge en courant constant (CC) et charge en tension constante (CV). À la fin du cycle de charge, le chargeur se termine automatiquement lorsque le courant de charge est inférieur à une limite prédéfinie (courant de terminaison) dans la phase à tension constante. Lorsque la batterie complète tombe en dessous du seuil de recharge, le chargeur démarre automatiquement un autre cycle de charge.
Le bq24179 de Texas Instruments fournit diverses caractéristiques de sécurité pour le chargement de la batterie et le fonctionnement du système, notamment la surveillance de la température de la thermistance négative de la batterie, la charge de ralenti, la pré-charge et les minuteurs de charge rapides, ainsi qu'une protection contre les surtensions/surintensités sur la batterie et l'entrée. La régulation thermique réduit le courant de charge lorsque la température de jonction dépasse un seuil programmable. La sortie du STAT du dispositif indique l'état de charge et les conditions de défaillance éventuelles. La sortie PG indique si une bonne source d'alimentation est présente. La broche INT avertit immédiatement l'hôte en cas de défaillance. Le composant fournit également un convertisseur analogique-numérique (CAN) 16 bits pour surveiller le courant de charge et les tensions d'entrée/batterie/système (VCA, VBUS, BAT, SYS, TS).
Caractéristiques
- Chargeur buck-boost haute densité de puissance, haute intégration pour 1 à 4 piles prenant en charge n'importe quel profil USB PD 3.0
- Intègre quatre MOSFET de commutation, BATFET
- Intègre une détection de courant d'entrée et de charge
- Très efficace
- Fréquences de commutation 750 kHz ou 1,5 MHz
- Rendement optimisé pour charger 2 s de batterie, 96,5% de rendement avec une entrée 9 V et 94,5% de rendement avec une entrée 15 V à 3 A ICHG
- Courant de charge de 5 A avec une résolution de 10 mA
- Rendement de 96,5% (batterie 16 V à 3 A à partir de 20 V)
- Prend en charge une large gamme de sources d'entrée
- Large plage de tension de fonctionnement en entrée de 3,6 V à 24 V avec une tension nominale maximale absolue de 30 V
- Suivi de puissance maximale avec gestion dynamique de l'alimentation en tension d'entrée (VINDPM) jusqu'à 22 V et gestion dynamique de l'alimentation en courant d'entrée (IINDPM) jusqu'à 3,3 A
- Détecte les adaptateurs USB BC1.2, SDP, CDP, DCP, HVDCP et non standard
- Contrôleur multiplexeur de puissance à double entrée (facultatif) pour la sélection de la source
- Gestion de cheminement d'alimentation CC à tension étroite (NVDC)
- Mode I2C et autonome flexible pour des performances optimales du système
- CAN 16 bits intégré pour la surveillance de la tension, du courant et de la température
- Faible courant de repos de la batterie
- 30 µA standard pour un fonctionnement sur batterie uniquement
- Précision élevée
- Régulation de tension de charge ±1% pour les batteries 2 s
- Régulation du courant de charge ±10 %
- Régulation du courant d'entrée ±5 %
- Sécurité
- Régulation et arrêt thermiques
- Entrée/batterie OVP et OCP
- MOSFET convertisseurs OCP
- Minuteur de sécurité de chargement
- Boîtier
- WCSP 56 broches 2,9 mm×3,3 mm
Applications
- Smartphone
- Tablettes
- Aspirateur sans fil
- Équipements médicaux
- Drone
- Haut-parleur sans fil
- Appareil photo numérique
- Imprimante portable
- Point de vente électronique (EPOS)
Schéma simplifié
