Texas Instruments Chargeurs Buck-Boost à découpage bq25792
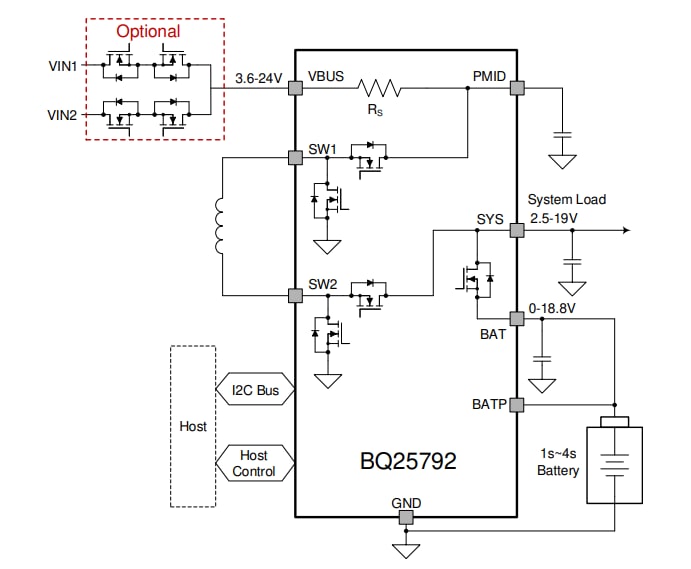
Les chargeurs Buck-Boost à à mode commutation bq25792 de Texas Instruments sont des chargeurs entièrement intégrés pour les batteries Li-ion et Li-polymère de 1 à 4 cellule(s). Pour une conception compacte et un nombre minimum de composants, le chargeur intègre les 4 MOSFET de commutation (Q1, Q2, Q3, Q4), des circuits de détection du courant d'entrée et de charge, un FET de batterie (BATFET), et toute la compensation de boucle du convertisseur Buck-Boost. Il fournit une densité de puissance élevée et une flexibilité de conception pour charger les batteries sur l'ensemble de la plage de tension d'entrée pour les applications USB Type-C™ et USB-PD telles que les smartphones, les tablettes et autres appareils portables.Les chargeurs prennent en charge la gestion du chemin d'alimentation étroit (NVDC), dans lequel le système est régulé à une tension légèrement supérieure à celle de la batterie, mais ne descend pas en dessous de la tension minimale du système. Le système continue de fonctionner même lorsque la batterie est complètement déchargée ou retirée. Lorsque la puissance de charge dépasse la puissance nominale de la source d'entrée, la batterie passe en mode de complément et empêche le plantage du système.
Ces appareils permettent de charger une batterie à partir d'un large éventail de sources d'entrée, y compris les adaptateurs USB classiques, les adaptateurs USB-PD à haute tension et les adaptateurs cylindriques traditionnels. Le chargeur passe en toute transparence d'une configuration à l'autre (buck, boost ou buck-boost) sur la base de la tension d'entrée et la tension de la batterie sans l'intervention du contrôle de l'hôte. Le sélecteur de source à double entrée, en option, gère l'alimentation provenant de deux sources d'entrée différentes. L'hôte contrôle la sélection de la source d'entrée via I2C en priorisant la première source d'entrée disponible.
Les chargeurs Buck-Boost à mode commutation bq25792 de Texas Instruments offrent diverses fonctions de sécurité pour le chargement de la batterie et le fonctionnement du système, notamment la surveillance de la température de la batterie par une thermistance négative (CTN), des minuteurs de charge lente, de précharge et de charge rapide, ainsi que des protections contre les surtensions/surintensités sur la batterie et la broche d'entrée d'alimentation du chargeur. La régulation thermique réduit le courant de charge lorsque la température de la puce dépasse un seuil programmable. La sortie du STAT du dispositif indique l'état de charge et les conditions de défaillance éventuelles. La broche INT avertit immédiatement l'hôte en cas de défaillance.
Les dispositifs sont également dotés d'un convertisseur analogique-numérique (CAN) 16 bits pour surveiller le courant de charge et les tensions d'entrée/batterie/système, la tension de la broche TS et la température de la puce. Les composants sont disponibles en boîtier WCSP à 56 broches de 2,9 mm x 3,3 mm.
Caractéristiques
- Chargeurs Buck-Boost synchrones à haute efficacité en mode commutation pour batterie à 1 à 4 cellule(s)
- Fréquences de commutation programmables de 750 kHz et 1,5 MHz
- Rendement optimisé pour charger 2 s de batterie, 96,5% de rendement avec une entrée 9 V et 94,5% de rendement avec une entrée 15 V à 3 A ICHG
- Courant de charge jusqu'à 5 A avec une résolution de 10 mA
- Prend en charge une large gamme de sources d'entrée
- Large plage de tension de fonctionnement en entrée de 3,6 V à 24 V avec une tension nominale maximale absolue de 30 V
- Suivi de la puissance maximale avec VINDPM jusqu'à 22 V et IINDPM jusqu'à 3,3 A
- Détecte les adaptateurs USB BC1.2, SDP, CDP, DCP, HVDCP et non standard
- Contrôleur multiplexeur de puissance à double entrée pour la sélection de la source
- Intégration de haut niveau
- Quatre MOSFET de commutation et BATFET
- Détection du courant d'entrée et du courant de charge
- Gestion du chemin d'alimentation en courant continu étroit (NVDC)
- Alimentation du port USB à partir de la batterie (USB OTG)
- Tension de sortie OTG de 2,8 V à 22 V avec une résolution de 10 mV pour prendre en charge les PPS USB-PD
- Régulation de courant de sortie OTG jusqu'à 3,32 A avec une résolution de 40 mA
- Mode I2C et autonome flexible pour des performances optimales du système
- CAN de 16 bits intégré pour la surveillance de la tension, du courant et de la température
- Faible courant de repos de la batterie
- 21 µA standard pour un fonctionnement sur batterie uniquement
- 600 nA standard en mode d'arrêt du chargeur
- Précision élevée
- Régulation de tension de charge de ±0,5 % pour une batterie 2s
- Régulation du courant de charge ±5 %
- Régulation du courant d'entrée ±5 %
- Sécurité
- Régulation et arrêt thermiques
- Entrée/batterie OVP et OCP
- MOSFET convertisseurs OCP
- Minuteur de sécurité de chargement
- Boîtier QFN 29 broches 4 mm × 4 mm
Applications
- Smartphones
- Tablettes
- Drones
- Haut-parleurs sans fil
- Caméras numériques
- Imprimantes mobiles
- Point de vente électronique (EPOS)
Schéma simplifié
