Texas Instruments Moniteur et protecteur de batterie bq769142
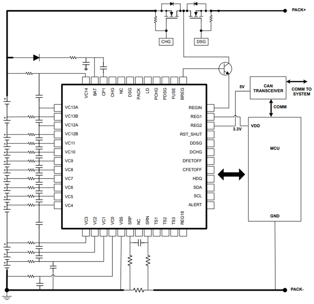
Le moniteur et protecteur de batterie bq769142 de Texas Instruments est un moniteur et protecteur de batterie de haute précision hautement intégré pour les blocs-batteries Li-ion, Li-polymère et LiFePO4 de séries 3 à 14. Le dispositif comprend un système de surveillance de haute précision, un sous-système de protection hautement configurable et il prend en charge l'équilibrage des cellules autonome ou contrôlé par l'hôte. L'intégration inclut des pilotes NFET à pompe de charge côté haut, des LDO doubles programmables pour l'utilisation de système externe et un périphérique de communication hôte prenant en charge les normes un fil 400 kHz I2C, SPI et HDQ. Le dispositif bq769142 de Texas Instruments est disponible en boîtier TQFP à 48 broches.Caractéristiques
- Capacité de surveillance de la batterie pour les cellules de 3 à 14 séries
- Pompe de charge intégrée pour une protection NFET côté haut avec récupération autonome optionnelle
- Suite de protection étendue comprenant des diagnostics internes, de tension, de température et de courant
- Deux CAN indépendants
- Prise en charge de l'échantillonnage simultané de courant et de tension
- Compteur de Coulomb de haute précision avec erreur de décalage d'entrée < 1 µV (standard)
- Mesure de tension de cellule de haute précision < 10 mV (standard)
- Applications de courant à large plage (plage de mesure de ±200 mV à travers la résistance de détection)
- Protection de commande de fusible chimique secondaire intégrée
- Équilibrage des cellules autonome ou contrôlé par l'hôte
- Modes d'alimentation multiples (conditions standard de la plage de fonctionnement du bloc-batterie)
- Mode NORMAL (286 µA)
- Plusieurs options de mode VEILLE (de 24 µA à 41 µA)
- Plusieurs options de mode veille prolongée (de 9 µA à 10 µA)
- Mode arrêt (1 µA)
- Tolérance de haute tension de 85 V sur la connexion de cellule et la sélection de broches supplémentaires
- Tolérance à la séquence de fixation aléatoire des cellules sur la ligne de production
- Prise en charge de la détection de température à l'aide d'un capteur interne et jusqu'à neuf thermistances externes
- Mémoire programmable une seule fois (OTP) intégrée par les clients sur la ligne de production
- Les options de communication comprennent une interface à fil unique HDQ, SPI et I2C 400 kHz
- LDO double programmable pour utilisation du système externe
- Boîtier TQFP (PFB) 48 broches
Applications
- Unité de batterie de secours (BBU)
- Vélos et scooters électriques et autres véhicules électriques légers (LEV)
- Outils électriques et outils de jardin sans fil
- Drones non militaires
- Autres blocs-batteries industriels (≥ 10 s)
Schéma simplifié
Publié le: 2021-03-11
| Mis à jour le: 2022-03-11
